Texas Instruments LM5164/LM5164-Q1 Synchrone DC/DC-Abwärtswandler
Die LM5164/LM5164-Q1 Synchronen DC/DC-Abwärtswandler von Texas Instruments sind zur Regelung über einen großen Eingangsspannnungsbereich ausgelegt, der die Notwendigkeit von externen Stoßstrom-Unterdrückungskomponenten verringert. Diese Wandler mit integrierten High-Side- und Low-Side-Leistungs-MOSFETs bieten einen Ausgangsstrom von 1 A. Die Constant-On-Time-Steuerungsarchitektur (COT) bietet eine nahezu konstante Schaltfrequenz mit einem ausgezeichneten Last- und Leitungs-Einschwingverhalten. Die LM5164 Wandler verfügen über einen extrem niedrigen IQ und einen Dioden-Emulationsbetrieb für einen hohen Wirkungsgrad bei leichten Lasten sowie einen Übertemperaturschutz mit automatischer Wiederherstellung. Die LM5165-Q1 Bauteile sind gemäß AEC-Q100 für Fahrzeuganwendungen zugelassen.Die LM5164/LM5164-Q1 synchronen Abwärtswandler sind in einem thermisch verbesserten 8-Pin-SO-PowerPad™-Gehäuse verfügbar und das Pin-Rastermaß von 1,27 mm bietet einen ausreichenden Abstand für Hochspannungsapplikationen. Diese Wandler eignen sich hervorragend für den Einsatz in Akkus mit einer großen Anzahl Zellen (E-Bike, E-Motorroller), Motorantriebe, Elektro- und Gartenwerkzeuge, Drohnen und Telekommunikation.
Merkmale
- Für zuverlässige und robuste Applikationen ausgelegt:
- Großer Eingangsspannungsbereich von 6 V bis 100 V
- Sperrschichttemperaturbereich: -40 °C bis 150 °C
- Fester interner Soft-Start-Timer von 3 ms
- Spitzen- und Senkstrombegrenzungsschutz
- Eingangs-UVLO- und Übertemperaturschutz
- Geeignet für den Einsatz in skalierbaren Industrie-Netzteilen und Akkus:
- Niedrige Mindest-Ein- und -Ausschaltzeiten von 50 ns
- Anpassbare Schaltfrequenz von bis zu 1 MHz
- Dioden-Emulation für hohen Wirkungsgrad bei niedriger Last
- 10,5 µA Eingangs-Ruhestrom bei Nulllast
- 3 µA Abschalt-Ruhestrom
- Für CISPR 32 EMI-Standard optimiert
- AEC-Q100-qualifiziert für Fahrzeuganwendungen
- Bauteiltemperatur Klasse 1: -40 °C bis +125 °C Umgebungstemperaturbereich
- Integration reduziert die Lösungsgröße und Kosten:
- COT-Modus-Steuerarchitektur
- Integrierter 0,725-Ω-NFET-Abwärtsschalter unterstützt einen großen Taktzyklusbereich
- Integrierter 0,34-Ω-NFET-Synchrongleichrichter macht externe Schottky-Dioden überflüssig
- Interne Referenzspannung von 1,2 V
- Keine Schleifenkompensationskomponenten
- Interner VCC-Vorspannungsregler und Bootstrap-Diode
- Open-Drain-Power-Good-Anzeige
- 8-Pin-SOIC-Gehäuse mit PowerPAD™
Applikationen
- Haushaltsgeräte
- Elektro- und Gartenwerkzeuge
- Motorantriebe
- Drohnen
- Akkus mit hoher Anzahl Zellen (E-Bikes und E-Motorroller)
- Telekommunikation
- 48-V-Automotive-Mildhybrid-ECU-Vorspannungsversorgungen
- Automotive-DC/DC-Wandler
- Automotive-HLK-Kompressoren und PTC-Heizgeräte
Datenblätter
Videos
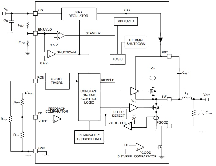
Funktionales Blockdiagramm
Veröffentlichungsdatum: 2019-02-21
| Aktualisiert: 2024-07-09
