Texas Instruments LM5166 Synchroner Abwärtswandler

Der synchrone Abwärtswandler LM5166 von Texas Instruments ist ein kompakter, benutzerfreundlicher, synchroner Abwärtswandler mit 3 V bis 65 V und sehr niedrigem IQ und einem hohen Wirkungsgrad über weite Eingangsspannungs- und Laststrombereiche. Ein Ausgangsstrom bis zu 500 mA mit festgelegten Ausgangsspannungen von 3,3 V oder 5 V oder einem einstellbaren Ausgang kann mit integrierten High-Side- und Low-Side-Leistungs-MOSFETs bereitgestellt werden. Dieser Wandler ist für eine einfache Implementierung mit gleichzeitiger Bereitstellung von Optionen zur Optimierung der Leistung der Zielapplikation ausgelegt. Der Pulsfrequenzmodulations-(PFM)-Modus wird für einen optimalen Wirkungsgrad mit leichter Last oder COT-Steuerung (Constant On-Time) für eine nahezu konstante Betriebsfrequenz eingesetzt. Beide Steuersysteme benötigen keine Schleifen-Kompensation und bieten ein ausgezeichnetes Leitungs- und Last-Einschwingverhalten und eine kurze On-Time-Pulsweitenmodulation für hohe Abwärtsumwandlungsraten.

Merkmale

  • Breiter Eingangsspannungsbereich von 3 V bis 65 V
  • 9,7 µA Nulllast-Ruhestrom
  • –40 °C bis 150 °C Sperrschichttemperaturbereich
  • Erfüllt die Standards EN55022 und CISPR 22 EMI
  • Integrierter 1 Ω PFET-Abwärtsschalter
    • Unterstützt ein Tastverhältnis von 100 % für niedrigen Dropout
  • Integrierter 0,5 Ω NFET-Synchrongleichrichter
    • Eine externe Schottky-Diode ist nicht erforderlich
  • Programmierbare Spitzenstrombegrenzung unterstützt
    • 500 mA, 300 mA oder 200 mA Lasten
  • Feste (5 V, 3,3 V) oder anpassbare VOUT-Optionen
  • Zwei wählbare Steuerungsoptionen
  • COT für nahezu konstante Frequenz
  • PFM für maximalen Wirkungsgrad
  • 1,223 V ±1,2 % interne Spannungsreferenz
  • Schaltfrequenz bis zu 600 kHz
  • 900 µs interner oder externer einstellbarer Sanftanlauf
  • Dioden-Emulation und Impulsübersprünge für einen extrem hohen Wirkungsgrad bei leichter Last.
  • Keine Schleifenkompensation oder Bootstrap-Komponenten
  • Präzisionsfreigabe/Eingangs-UVLO mit Hysterese
  • Open-Drain-Power-Good-Anzeige
  • Übertemperaturschutz mit Hysterese
  • Kontakt-Kontakt-kompatibel mit LM5165
  • 10-poliges VSON-Gehäuse mit 3 mm × 3 mm

Applikationen

  • Industrie-Steuerungssysteme
  • Hochspannungs-LDO-Ersatz
  • Vorspannungsversorgung mit geringem Stromverbrauch
  • Batteriebetriebene Applikationen und Applikationen in der Automobilindustrie

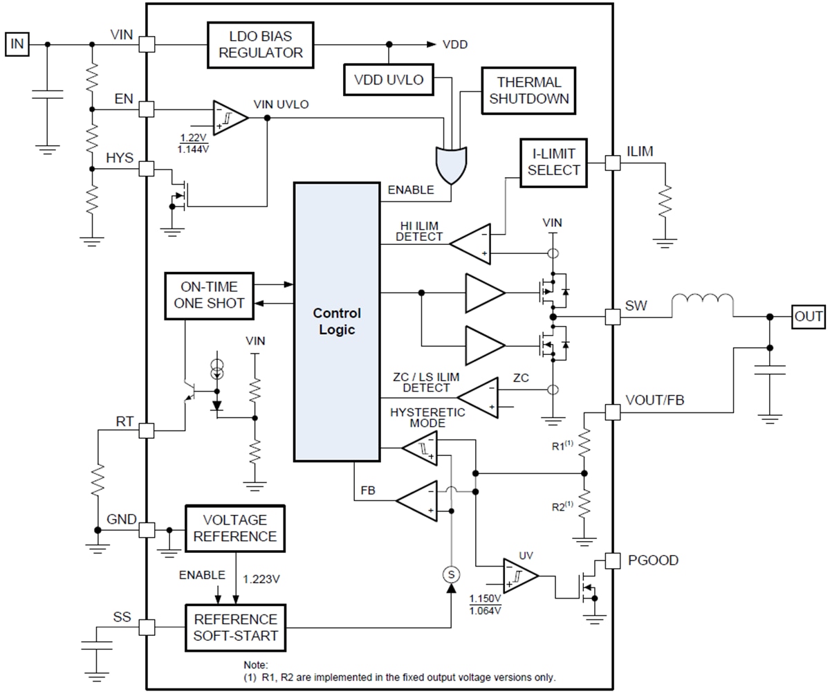
Funktionales Blockdiagramm

Blockdiagramm - Texas Instruments LM5166 Synchroner Abwärtswandler
Veröffentlichungsdatum: 2017-02-07 | Aktualisiert: 2022-03-23