Texas Instruments LM57EVM Evaluierungsmodul
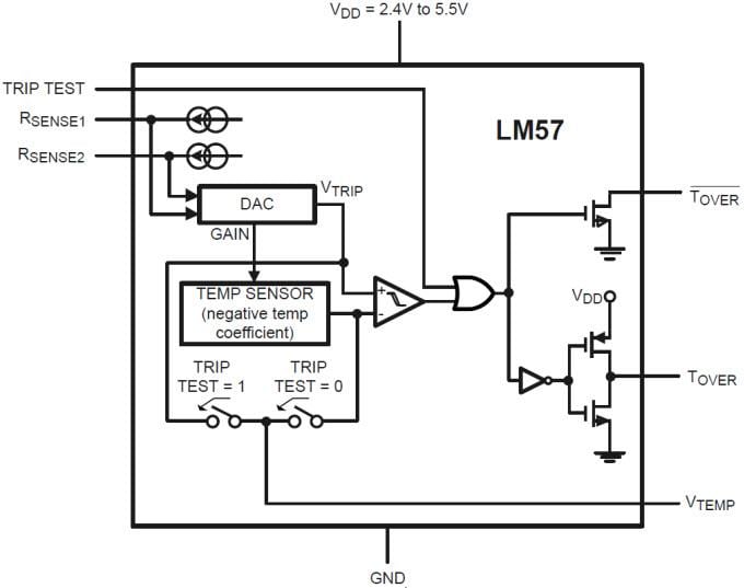
Das Texas Instruments LM57EVM Evaluierungsmodul unterstützt Designer bei der Evaluierung der Funktionsweise und des Betriebsverhaltens des LM57 widerstandsprogrammierbaren Temperaturschalters/analogen Temperatursensors. Dieses Evaluierungsmodul umfasst einen LM57 Sensor. Im Lieferumfang ist ein vorbestückter LLP-8 LM57DISD-10 und eine 10C-Hysterese des LM57 enthalten. Die Stiftleiste ermöglicht dem Benutzer den Zugriff auf alle Gehäusepins für ein einfacheres Charakterisierungs- und Testverfahren.Merkmale
- 8-Pin-Stiftleiste ermöglicht den Zugriff auf alle Gehäusepins für ein einfacheres Charakterisierungs- und Testverfahren
- Benutzerfreundlich
- Zugriff auf die Ausgangspins des Temperatursensors
- Ermöglicht das Einstellen von 256 möglichen Schaltpunkten, indem zwei externe axiale Widerstände auf dem Rsense2A- und Rsense2B-Sockel angebracht werden
Blockdiagramm
Veröffentlichungsdatum: 2019-09-19
| Aktualisiert: 2023-11-13
