Texas Instruments LM63635D-Q1 Abwärtsspannungswandler
Texas Instruments LM63635D-Q1 Abwärtsspannungswandler sind benutzerfreundliche, synchrone DC/DC-Abwärtswandler, die für robuste Fahrzeuganwendungen ausgelegt sind. Der LM63635D-Q1 kann einen Laststrom von bis zu 3,25 A von einem Eingang von bis zu 32 V treiben. Der Wandler hat einen hohen Wirkungsgrad bei leichter Last und Ausgangsgenauigkeit in einer kleinen Lösungsgröße. Funktionen wie eine RESET-Flag und Präzisionsfreigabe bieten sowohl flexible als auch benutzerfreundliche Lösungen für eine große Auswahl von Applikationen. Das automatische Frequenz-Foldback bei leichter Last verbessert den Wirkungsgrad bei gleichzeitiger Beibehaltung einer engen Lastregelung. Die Integration beseitigt die Notwendigkeit für die meisten externen Komponenten und bietet eine Pinbelegung, die speziell für ein einfaches PCB-Layout ausgelegt ist. Zu den Schutzfunktionen gehören Übertemperaturschutz, Eingangs-Unterspannungs-Abschaltung, Zyklus-für-Zyklus-Strombegrenzung und Hiccup-Kurzschlussschutz. Der LM63635D-Q1 ist im HTSSOP 16-Pin-Power-Gehäuse mit PowerPAD™ erhältlich. Die LM63635D-Q1-Bauteile von Texas Instruments sind AEC-Q100 qualifiziert für Fahrzeuganwendungen.Merkmale
- AEC-Q100 qualifiziert für Fahrzeuganwendungen
- Bauelementtemperaturklasse 1 (-40 °C bis +125 °C Umgebungsbetriebstemperatur)
- Unterstützt die Anforderungen von Automotive-Systemen
- Eingangsspannungsbereich: 3,5 V bis 32 V
- Kurze Mindesteinschaltdauer von 50 ns
- Niedriger Betriebsruhestrom von 23 µA
- Sperrschichttemperaturbereich von -40 °C bis +150 °C
- Kleine Lösungsgröße
- Typisch: 20 mm x 13 mm für 3,25 A, 2.200 kHz
- Hochintegrierte Lösung
- Geringe Anzahl Komponenten
- Hohe Designflexibilität
- Pin-wählbarer VOUT: 3,3 V, 5 V, einstellbar von 1 V bis 20 V
- 3,25 A Ausgangsstrom
- Pin-wählbare Frequenz von 400 kHz, 2,1 MHz, und einstellbar von 250 kHz bis 2.200 kHz
- Pin-wählbarer FPWM-, AUTO- und Sync-Modus
- Pin kompatibel mit LM63615-Q1, LM63625-Q1
- TSSOP-Paket, das thermisch verstärkt ist
Applikationen
- Automotive-Infotainment und -Kombiinstrumente
- Fahrzeugkarosserieelektronik und Beleuchtung
- Automotive-FAS
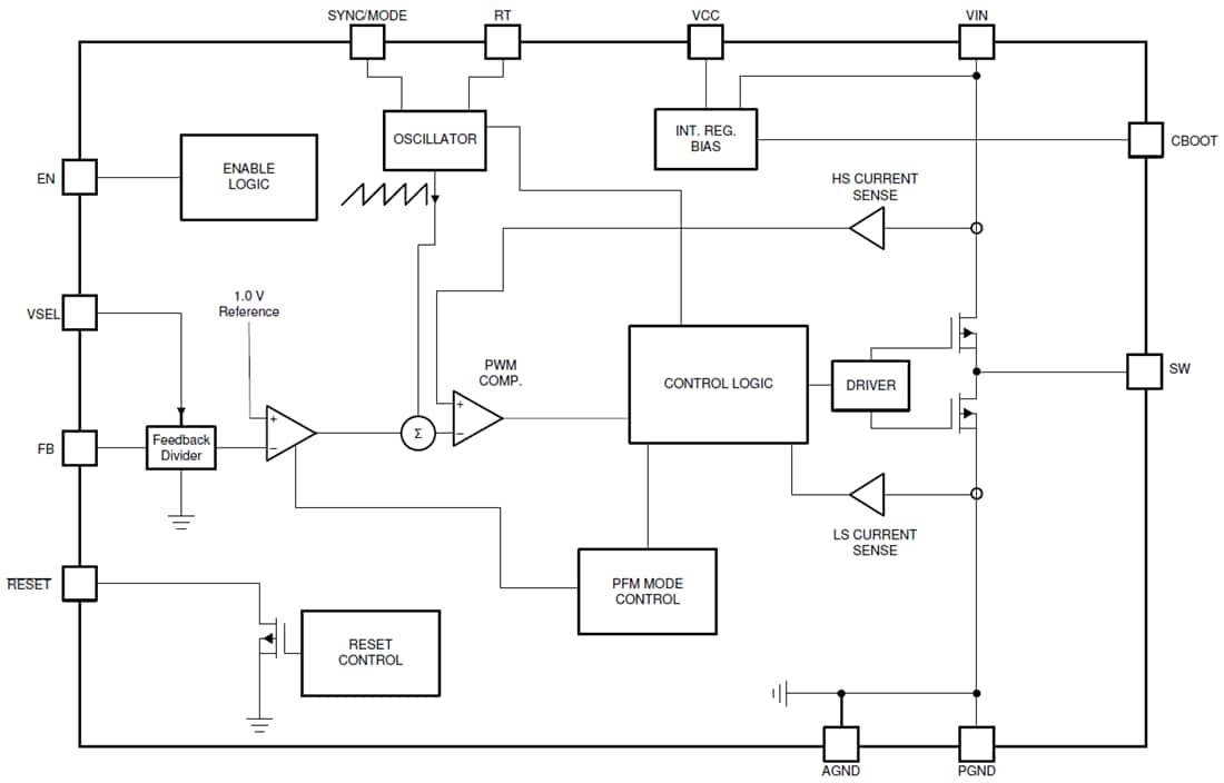
Funktionales Blockdiagramm
Veröffentlichungsdatum: 2020-03-17
| Aktualisiert: 2025-03-10
