Texas Instruments LM74680 Idealer Diodenbrücken-Controller
Texas Instruments LM74680 Ideale Diodenbrücken-Controller führen eine Spannungsgleichrichtung durch Ansteuerung von vier n-Kanal-MOSFETs in einer Vollbrücken-Konfiguration durch. Dieser Controller ermöglicht einen niedrigeren Spannungsabfall und eine reduzierte Verlustleistung, um das Stromversorgungsdesign zu vereinfachen, Kühlkörper zu eliminieren und die PCB-Fläche zu reduzieren. Der LM74680 Brücken-Controller arbeitet in einem Eingangsspannungsbereich von 5 V bis 80 V. Dieses Bauelement verfügt über eine 4-fach integrierte Gate-Treiber-Steuerung, eine Gate-Pull-up-Stärke von 165μA und eine Gate-Pull-Down-Stärke von 100 mA. Dieser Controller enthält einen Freigabe-Pin für den Gate-Treiber, der über ein externes Signal entweder aktiviert oder deaktiviert wird. Typische Anwendungen sind IP-Kameras, Thermostate, Video-Türklingeln, Stromverteilungssysteme und polaritätsunabhängige Stromeingänge.Der LM74680 Brückencontroller arbeitet in einem Temperaturbereich von -40 °C bis 125 °C und unterstützt die Gleichrichtung von Gleichspannung auf 1 kHz. Dieser Diodenbrückencontroller wird in einem 3 mm x 3 mm VQFN-12 Gehäuse mit kleiner Grundfläche geliefert und erfüllt die IPC-9592 Abstandsregeln.
Merkmale
- 5 V bis 80 V Betriebsspannungsbereich am Eingang
- 100 V absolute Höchstspannung
- 4× integrierte Torantriebssteuerung
- 165 μA GATE Pullup Stärke
- 100 mA Gate-Pulldown-Stärke
- VTG_REG = 11 mV Lineare Gattersteuerung für die Versorgung von ORing-Anwendungen
- Aktivierungs-Pin für die benutzergesteuerte Ein-/Ausschaltfunktion des Geräts
- -40 °C bis 125 °C Temperaturbereich der Betriebssperrschicht
- Geringer Footprint
- 3 mm x 3 mm VQFN-12
- Erfüllt die IPC-9592 Abstandsregeln
Applikationen
- Video-Türklingel
- IP-Kameras
- Thermostat
- Stromverteilungssysteme (24 VAC)
- Polaritätsunabhängige Stromeingänge
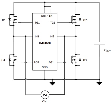
Blockdiagramm
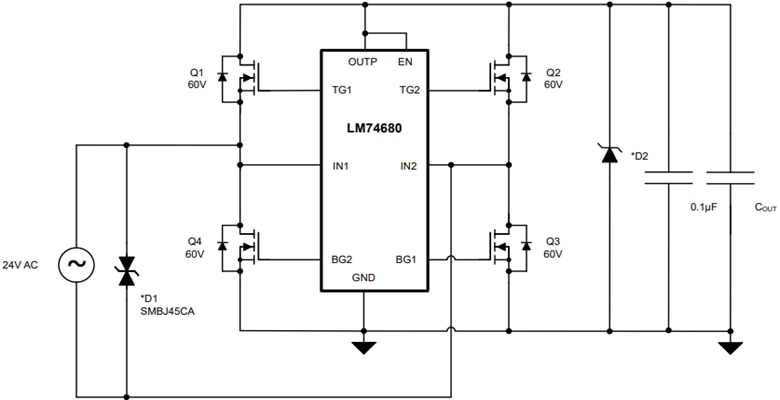
Typisches Anwendungsdiagramm
Typischer Applikationsschaltplan
Veröffentlichungsdatum: 2025-01-15
| Aktualisiert: 2025-03-17
