Texas Instruments LM74700-Q1 Ideal-Dioden-Controller
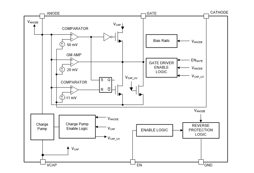
Texas Instruments LM74700-Q1 Ideal-Dioden-Controller werden zusammen mit einem externen n-Kanal-MOSFET für einen Verpolungsschutz mit geringem Verlust und einem Durchlass-Spannungsabfall von 20 mV betrieben. Der LM74700-Q1 verfügt über einen großen Versorgungseingangsspannungsbereich von 3,2 V bis 65 V, der die Steuerung von vielen gängigen DC-Busspannungen, einschließlich Automotive-Batteriesystemen ermöglicht. Die Eingangsspannung von 3,2 V eignet sich hervorragend für extreme Kaltstartanforderungen in Automotive-Systemen. Das Bauteil kann Lasten von negativen Versorgungsspannungen bis hinunter zu -65 V widerstehen und schützen.Der Durchlass-Spannungsabfall wird durch die Steuerung des GATE des MOSFETs bei 20 mV geregelt. Ein DC-Rückstromfluss von Null wird über ein Reglerschema sichergestellt, das ein sanftes Abschalten des MOSFETs während einem Rückstromereignis ermöglicht. Das Bauelement bietet eine schnelle Anschwingzeit (<0,75 µs) auf eine Rückstromsperre. Dadurch eignet sich das Bauelement hervorragend für Systeme mit einer Funktion zur Aufrechterhaltung der Ausgangsspannung während Impulstests gemäß ISO7637 sowie Stromausfall- und Eingangs-Mikrokurzschlussbedingungen. Der LM74700-Q1 Controller bietet einen Ladepumpen-Gate-Drive für einen externen n-Kanal-MOSFET. Die System-Designs für den Automative-Schutz gemäß ISO7637 werden mit der hohen Nennspannung des LM74700-Q1 vereinfacht. Die LM74700-Q1 Bauteile sind gemäß AEC-Q100 für Fahrzeuganwendungen zugelassen.
Merkmale
- AEC-Q100-qualifiziert mit den folgenden Ergebnissen:
- Bauteiltemperatur Klasse 1: TA -40 °C bis +125 °C Umgebungsbetriebstemperaturbereich
- HBM-ESD-Bauteilklassifikation Stufe 2
- CDM-ESD-Bauteilklassifikation Stufe C4B
- Eingangsbereich: 3,2 V bis 65 V (3,9 V bei der Inbetriebnahme)
- Sperrnennspannung: –65 V
- Ladungspumpe für externen n-Kanal-MOSFET
- 20 mV ANODE-zu-KATHODE-Durchlass-Spannungsabfallregelung
- 1 µA Abschaltstrom (EN = niedrig)
- Freigabepin-Funktion
- 80 µA Betriebsruhestrom (EN = hoch)
- 2,3 A Spitzen-Gate-Ausschaltstrom
- Schnelle Anschwingzeit auf Rückstromsperre: <0,75 µs
- Erfüllt Automotive-Transienten-Anforderungen gemäß ISO7637 mit einer geeigneten TVS-Diode
- 6-Pin-SOT-23-Gehäuse von 2,90 mm × 1,60 mm
Applikationen
- Automotive-FAS-Systeme - Kamera
- Infotainment-Systeme in Fahrzeugen - digitale Kombiinstrumente, Haupteinheit
- Industrie-Fabrikautomatisierung - PLC
- Enterprise-Netzteile
- Aktiver ORing für redundanten Strom
Blockdiagramm
