Texas Instruments LM74703-Q1/LM74704-Q1 Idealer Diodenregler
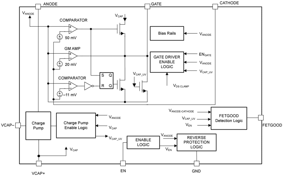
Texas Instruments LM74703-Q1/LM74704-Q1 Ideal Diode Regler arbeitet in Verbindung mit einem externen n-Kanal-MOSFET als idealer Diodengleichrichter für verlustarmen Verpolungsschutz mit einem 20 mV Vorwärtsspannungsabfall. Der weite Eingangsspannungsbereich von 3,2 V bis 65 V ermöglicht die Steuerung gängiger Zwischenkreisspannungen wie 12 V, 24 Vund 48 V für Autobatteriesysteme. Die 3,2 V Eingangsspannungsunterstützung wurde speziell für die strengen Kaltstartanforderungen in Automobilsystemen entwickelt. Das Gerät kann die Lasten vor negativen Versorgungsspannungen bis hinunter zu -65 Vschützen und ihnen standhalten.Das Gerät steuert das Gate des MOSFETs, um den Durchlassspannungsabfall auf 20 mV zu regulieren. Das Regelungsschema ermöglicht eine sanfte Abschaltung des MOSFETs während eines Rückstromereignisses und sorgt für einen DC-Rückstromfluss von Null. Durch die schnelle Reaktion (<0.75µs) auf die Sperrung des Rückstroms eignet sich der Baustein für Systeme, die eine Überbrückung der Ausgangsspannung während ISO7637 Impulstests, Stromausfällen und Mikrokurzschlüssen am Eingang erfordern. Der Texas Instruments LM74703-Q1/LM74704-Q1 verfügt über einen FETGOOD Ausgang, um einen externen MOSFET Drain-Source-Kurzschluss oder einen offenen Zustand anzuzeigen. Das Bauelement verfügt über einen Enable-Pin (EN). Der Regler ist ausgeschaltet und verbraucht etwa 1 µA Strom, wenn der Enable-Pin niedrig ist.
Applikationen
- Automobil-ADAS-Systeme - Kamera
- Infotainment-Systeme in Fahrzeugen – digitale Kombiinstrumente, Haupteinheit
- Karosserieelektronik und Beleuchtung
- Active ORing für redundante Stromversorgung
Funktionales Blockdiagramm
