Texas Instruments LM7481-Q1 Automotive-Ideal-Dioden-Controller
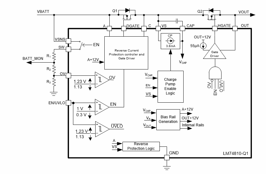
Texas Instruments LM7481-Q1 Automotive-Ideal-Dioden-Controller bieten eine aktive Gleichrichtung und einen einstellbaren Überspannungsschutz zum Schutz vor Lastabwurf. Der LM7481-Q1 treibt und steuert externe Back-to-Back-n-Kanal-MOSFETs zur Emulation eines idealen Diodengleichrichters mit Ein-/Aus-Steuerung des Strompfads und Überspannungsschutzes. Das Bauteil bietet eine große Eingangsspannung von 3 V bis 65 V und ermöglicht den Schutz und die Steuerung von Automotiv-Batterie-betriebenen ECUs von 12 V und 24 V. Der LM7481-Q1 kann negativen Versorgungsspannungen bis hinunter zu –65 V widerstehen und die Lasten schützen.Die LM7481-Q1 Automotive-Ideal-Dioden-Controller von TI bieten einen integrierten Ideal-Dioden-Controller (DGATE), der den ersten MOSFET ansteuert, der eine Schottky-Diode für den Rückwärtseingangsschutz und die Ausgangsspannungsüberbrückung ersetzt. Eine umfangreiche Ladungspumpe von 3,8 mA mit einer GATE-Quellen-Spitzenstrom-Treiberstufe von 60 mA und kurzen Ein- und Ausschaltverzögerungszeiten sorgt für ein schnelles Einschwingverhalten. Dies führt zu einer robusten und effizienten MOSFET-Schaltleistung bei Tests im Automobilbereich, wie z.B. ISO16750 oder LV124, bei denen ein Steuergerät kurzen Eingangsunterbrechungen ausgesetzt ist und AC die Eingangssignale bis zur Frequenz von 200 KHz überlagert. Die LM7481-Q1 Controller ermöglichen eine Lasttrennung (EIN/AUS-Steuerung) und einen Überspannungsschutz mit HGATE-Steuerung, mit einem zweiten MOSFET im Strompfad.
Merkmale
- AEC-Q100-qualifiziert für Fahrzeuganwendungen
- Bauteiltemperatur Klasse 1: -40 °C bis +125 °C Umgebungsbetriebstemperaturbereich
- HBM-ESD-Bauteilklassifikation Stufe 2
- CDM-ESD-Bauteilklassifikation Stufe C4B
- Eingangsbereich: 3 V bis 65 V
- Verpolungsschutz bis zu -65V
- Steuert externe Back-to-Back-n-Kanal-MOSFETs an
- Idealer Diodenbetrieb mit einem Durchlass-Spannungsabfall von 9,1 mV A bis C
- Niedriger Sperrerkennungs-Schwellenwert (-4 mV) mit schneller Reaktion (0,5 µs)
- Aktive Gleichrichtung von bis zu 200 kHz
- Spitzen-Gate-Einschaltstrom (DGATE): 60 mA
- Spitzen-DGATE-Abschaltstrom: 2,6 A
- Integrierte 3,8-mA-Ladungspumpe
- Einstellbarer Eingangsüberspannungsschutz
- Niedriger Abschaltstrom von 2,87 µA (EN/UVLO = niedrig)
- Spitzen-DGATE-Abschaltstrom: 2,6 A
- Erfüllt die Anforderungen von ISO7637 für Fahrzeuganwendungen mit einer geeigneten TVS-Diode
- Erhältlich in einem platzsparenden 12-Pin-WSON-Gehäuse
Applikationen
- Schutz für Fahrzeugbatterien
- FAS-Domänen-Controller
- Haupteinheit
- Erstklassiges Audio
- Aktiver O-Ring für redundanten Strom
Blockdiagramm
