Texas Instruments LM7600x/LM7600x-Q1 Abwärtsspannungswandler
Der Abwärtsspannungswandler LM7600x/LM7600-Q1 von Texas Instruments ist ein einfach zu verwendender, synchroner DC-DC-Abwärtswandler, der von einem Eingang bis 60 V einen Laststrom von 2,5 A (LM76002) oder 3,5 A (LM76003) ansteuern kann. Der LM7600x/LM7600x-Q1 bietet einen hervorragenden Wirkungsgrad und eine ausgezeichnete Ausgangsgenauigkeit in einer sehr kleinen Lösungsgröße. Stromspitzensteuerungsmodus wird angewandt. Weitere Funktionen umfassen eine einstellbare Schaltfrequenz, Synchronisierung, FPWM-Option, Power-Good-Flag, Präzisionsfreigabe, einstellbarer Sanftanlauf und Führungsfolge. Diese Funktionen bieten sowohl flexible als auch einfach zu bedienende Lösungen für ein breites Spektrum an Applikationen.Ein automatischer Frequenz-Foldback bei geringer Last und eine optionale externe Vorspannung verbessern den Wirkungsgrad. Diese Bauteile benötigen nur wenige externe Komponenten und verfügen über eine Pinbelegung, die für ein einfaches PCB-Layout mit erstklassiger EMI- (CISPR22) und thermischer Leistungsfähigkeit ausgelegt ist. Zu den Schutzfunktionen gehören thermische Abschaltung, Eingangs-Unterspannungs-Abschaltung, Zyklus-für-Zyklus-Strombegrenzung und Schutz vor Kurzschluss am Ausgang. Die LM7600x-Q1 Bauteile sind gemäß AEC-Q100 für Automotive-Applikationen zugelassen.
Merkmale
- Integrierte Synchrongleichrichtung
- Eingangsspannung von 3,5 V bis 60 V (65 V max.)
- Ausgangsstrom:
- LM76002: 2,5 A
- LM76003: 3,5 A
- Ausgangsspannung 1 V bis 95 % VIN
- 15 µA Ruhestrom bei Regulierung
- Funktionen auf Systemebene:
- Möglichkeit der Synchronisation mit externem Takt
- Power-Good-Meldung
- Precision Enable
- Einstellbarer Sanftanlauf (6,3 ms Standard)
- Führungsfolge für Spannung
- Pin-wählbarer FPWM-Betrieb
- Hoher Wirkungsgrad bei leichter Last (PFM)
- Breiter Spannungsumwandlungbereich:
- tON-MIN = 65 ns (typisch)
- tOFF-MIN = 95 ns (typisch)
- Schutzfunktionen:
- Zyklus-für-Zyklus-Strombegrenzung
- Kurzschlussschutz mit Hiccup-Modus
- Übertemperaturschutz
Applikationen
- Telekommunikationsinfrastruktur
- Anlagen- und Flotten-Managementsysteme
- Videoüberwachung
- Programmierbare Logik-Controller
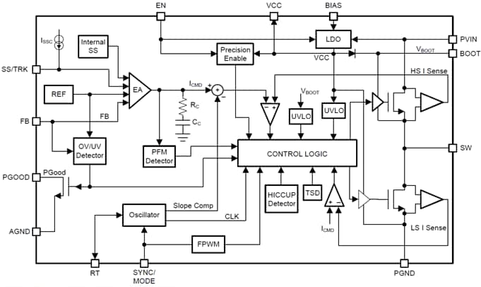
Funktionales Blockdiagramm
Weitere Ressourcen
Veröffentlichungsdatum: 2017-11-29
| Aktualisiert: 2022-07-13
