Texas Instruments LMG1210 200-V-Halbbrücken-MOSFET- und GaN-FET-Treiber
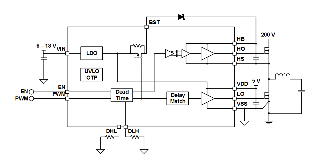
Texas Instruments LMG1210 200-V-Halbbrücken-MOSFET- und Gallium-Nitrid-Feldeffekttransistor-Treiber (GaN-FET) sind für Applikationen mit extrem hoher Frequenz und hohem Wirkungsgrad ausgelegt. Das Bauteil eignet sich für Applikationen, die über eine einstellbare Totzeit-Fähigkeit, eine sehr kleine Laufzeitverzögerung und eine High-Side-Low-Side-Anpassung von 3,4 ns zur Optimierung des Systemwirkungsgrads verfügen. Die LMG1210 MOSFET- und GaN-FET-Treiber bieten einen internen LDO, der unabhängig von der Versorgungsspannung eine Gate-Drive-Spannung von 5 V gewährleistet.Der LMG1210 ermöglicht dem Nutzer die optimale Bootstrap-Diode zum Laden des High-Side-Bootstrap-Kondensators auszuwählen, um die bestmögliche Leistung in zahlreichen Applikationen zu erzielen. Wenn die Low-Side ausgeschaltet ist, wird die Bootstrap-Diode über einen internen Schalter ausgeschaltet, um ein Überladen des High-Side-Bootstrap zu verhindern und die Sperrverzögerungsladung zu reduzieren. Eine zusätzliche parasitäre Kapazität über den gesamten GaN-FET wird auf weniger als 1 pF reduziert, wodurch zusätzliche Schaltverluste reduziert werden. Der LMG1210 bietet zwei Steuer-Eingangsmodi, einen unabhängigen Eingangsmodus (IIM) und einen PWM-Modus. Der unabhängige Eingangsmodus ermöglicht die unabhängige Steuerung aller Ausgänge über einen dedizierten Eingang. Der PWM-Modus bietet zwei ergänzende Ausgangssignale, die von einem einzelnen Eingang erzeugt werden und dadurch eine einstellbare Totzeit von 0 bis 20 ns für jeden Edge bieten. Der LMG1210 arbeitet über einen großen Temperaturbereich von –40 °C bis 125 °C und wird in einem WQFN-Gehäuse mit niedriger Induktanz angeboten.
Merkmale
- Betrieb von bis zu 50 MHz
- 10 ns typische Laufzeitverzögerung
- High-Side- oder Low-Side-Anpassung von 3,4 ns
- Minimale Pulsbreite von 4 ns
- Zwei Steuereingangs-Optionen
- Einzelner PWM-Eingang mit einstellbarer Totzeit
- Unabhängiger Eingangsmodus
- 1,5 A Spitzenquellen- und 3 A Spitzensenkströme
- Externe Bootstrap-Diode für Flexibilität
- Interner LDO für Anpassungsfähigkeit an die Spannungsschienen
- Hohes CMTI von 300 V/ns
- Hohe bis niedrige Kapazität von weniger als 1 pF
- UVLO- und Übertemperaturschutz
- WQFN-Gehäuse mit niedriger Induktivität
Applikationen
- Hochgeschwindigkeits-DC/DC-Wandler
- HF-Envelope-Tracking
- Audioverstärker der Klasse D
- Kabelloses Laden der Klasse E
- Hochpräzise Motorsteuerung
Blockdiagramm
