Texas Instruments LMG3612 Einkanal-GaN-FET

LMG3612 Einkanal-GaN-FET von Texas Instruments  bietet eine Drain-Source-Spannung von 650 V und einen Drain-Source-Widerstand von 120 mΩ mit einem integrierten Treiber, der für Schaltnetzteilanwendungen konzipiert ist. Dieser IC kombiniert  den GaN-FET, den Gate-Treiber und die Schutzfunktionen  in einem 8 mm x 5,3 mm großen QFN-Gehäuse. Der LMG3612 GaN-FET zeichnet sich durch eine niedrige kapazitive Ausgangsladung aus, die den Zeit- und Energieaufwand für das Schalten des Leistungswandlers reduziert. Der interne Gate-Treiber dieses Transistors regelt die Ansteuerspannung für einen optimalen GaN-FET-Einschaltwiderstand. Der interne Gate-Treiber reduziert die gesamte Gate-Induktivität und die gemeinsame Quelleninduktivität des GaN-FETs und verbessert so die Schaltleistung, einschließlich der Gleichtakt-Transientenimmunität (CMTI). Der LMG3612 GaN-FET unterstützt die Anforderungen an den Wirkungsgrad von Wandlern bei geringer Last und den Burst-Mode-Betrieb mit 55µA niedrigem Ruhestrom und schnellen Einschaltzeiten.

Die GaN-FET-Schutzfunktion umfasst eine Unterspannungssperre (UVLO) und einen Übertemperaturschutz, der über den Open-Drain-FLT-Pin gemeldet wird. Zu den typischen Anwendungen gehören AC/DC-Adapter und Ladegeräte, Stromversorgungen für Fernsehgeräte, mobile Steckdosen, Hilfsstromversorgungen, SMPS-Netzteile für Fernsehgeräte und LED-Netzteile.

Merkmale

  • Drain-Source-Spannung von 650 V
  • Drain-Source-Widerstand von 120 mΩ
  • Eingebauter Gate-Treiber mit geringen Laufzeitverzögerungen und einstellbarer Einschalt-Anstiegsgeschwindigkeitssteuerung
  • Übertemperaturschutz mit FLT Pin-Berichten
  • AUX-Ruhestrom von 55 μA
  • Maximale Versorgungs- und Eingangslogik-Pin-Spannung von 26 V
  • Betriebstemperaturbereich der Sperrschicht von -40 °C bis 150 °C
  • 8 mm × 5,3 mm QFN-Gehäuse mit Wärmeleitpad

Applikationen

  • AC/DC-Adapter und Ladegeräte
  • AC/DC-USB-Netzteile für Steckdose
  • AC/DC-Hilfsstromversorgungen
  • Netzteile für Fernseher
  • Design eines mobilen Wandladegeräts
  • USB-Wandsteckdose
  • Auxiliary-power netzteile
  • SMPS-Netzteil für Fernseher
  • LED-Stromversorgung

Funktionales Blockdiagramm

Blockdiagramm - Texas Instruments LMG3612 Einkanal-GaN-FET

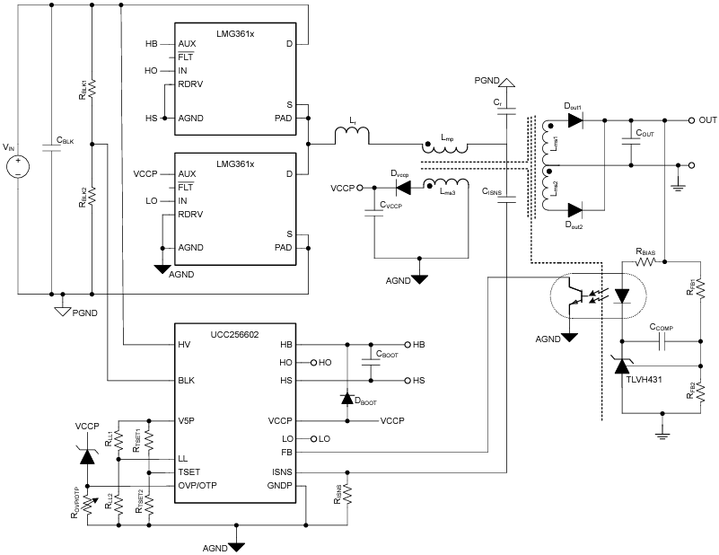
280 W LLC-Wandler-Applikationsdiagramm

Applikations-Schaltungsdiagramm - Texas Instruments LMG3612 Einkanal-GaN-FET
Veröffentlichungsdatum: 2024-01-09 | Aktualisiert: 2024-08-19