Texas Instruments LMG3616 650-V-GaN-Leistungs-FET
Der 650-V -GaN-Leistungs-FET LMG3616 von Texas Instruments bietet einen Widerstand von 270 mΩ mit integriertem Treiber und Schutz für Schaltnetzteilanwendungen. Dieser GaN-FET zeichnet sich durch ein vereinfachtes Design aus und reduziert die Anzahl der Komponenten durch die Integration des GaN-FET und des Gate-Treibers in ein QFN-Gehäuse der Größe 8 mm x 5,3 mm . Der GaN-FET LMG3616 verfügt über programmierbare Einschalt-Anstiegsraten, die eine EMI- und Überschwingungssteuerung ermöglichen. Der interne Gate-Treiber des Transistors regelt die Treiberspannung für einen optimalen GaN-FET-Einschaltwiderstand. Der interne Treiber reduziert die gesamte Gate-Induktivität und die Common-Source-Induktivität des GaN-FET für eine verbesserte Schaltleistung, einschließlich der Gleichtaktstörfestigkeit (CMTI). Zu den typischen Applikationen gehören Stromversorgungen für AC/DC-USB-Wandsteckdosen, AC/DC-Hilfsstromversorgungen, Fernseher, SMPS für Fernseher, das Design mobiler Wandladegeräte und USB-Wandsteckdosen.Merkmale
- 650 V Drain-Source-Spannung
- Drain-Source-Widerstand von 270 mΩ
- Integrierter Gate-Treiber mit geringen Laufzeitverzögerungen
- Einstellbare Einschaltgeschwindigkeitssteuerung
- Übertemperaturschutz mit FLT Pin-Berichten
- AUX-Ruhestrom von 55 μA
- Maximale Versorgungs- und Eingangslogik-Pin-Spannung von 26 V
- Betriebstemperaturbereich der Sperrschicht von -40 °C bis 150 °C
- 8 mm × 5,3 mm QFN-Gehäuse mit Wärmeleitpad
Applikationen
- AC/DC-Adapter und Ladegeräte
- AC/DC-USB-Netzteile für Steckdose
- AC/DC-Hilfsstromversorgungen
- Netzteile für Fernseher
- Design eines mobilen Wandladegeräts
- USB-Wandsteckdose
- Auxiliary-power netzteile
- SMPS-Netzteil für Fernseher
- LED-Stromversorgung
Funktionales Blockdiagramm
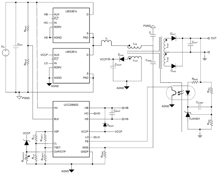
140 W LLC Wandler Anwendungsdiagramm
Veröffentlichungsdatum: 2024-01-09
| Aktualisiert: 2024-08-19
