Texas Instruments LMH34400DRLEVM Evaluierungsmodul
Das Texas Instruments LMH34400DRLEVM Evaluierungsmodul ist eine Plattform zur Evaluierung des Betriebsverhaltens des LMH34400DRL einendigen Transimpedanzverstärkers. Das LMH34400DRLEVM bietet 50-Ω-Koaxial-Eingangs- und Ausgangsverbindungen mit Standard-Testausrüstungen für eine einfache Messung. Darüber hinaus bietet das EVM die Option, von einem On-Board-Regler eine Vorspannung von 1 VDC auf den Ausgang anzuwenden.Das LMH34400DRLEVM Evaluierungsmodul von TI verfügt über einen standardmäßig konfigurierten Eingang, um ein Spannungssignal zu empfangen, das über einen 2-kΩ-Widerstand in einen Strom umgewandelt wird. Das EVM verfügt über benutzerfreundliche Steckbrücken zur Steuerung der Ausgangsvorpannung, Unterdrückung des Eingangs-Bias-Stroms und Abschaltfunktionen des Bauteils.
Merkmale
- Für einen einendigen Koaxial-Spannungseingang und -ausgang mit 50-Ω-angepassten SMA-Verbindungen konfiguriert
- Enthält die Option zur Anwendung der DC-Vorspannung auf dem Ausgang
- Steckbrücken sind für eine einfache Steuerung der Ausgangs-Vorspannung, eine Unterdrückung des Bias-Stroms und eine Abschaltung enthalten
- Für einen Einzelversorgungsbetrieb von 3,3 V ausgelegt
Technische Daten
- Einzelversorgungsspannungsbereich: 3 V bis 3,45 V (VEE = Masse)
- Ruhestrom: 29 mA
- Ausgangsspannungsschwingung: 2,5 VPP (VCC = 3,3 V, 100 Ω Last)
- Linearer Ausgangsstrom von 26,6 mA (VCC = 3,3 V, 25 Ω Last)
PCB-Layout
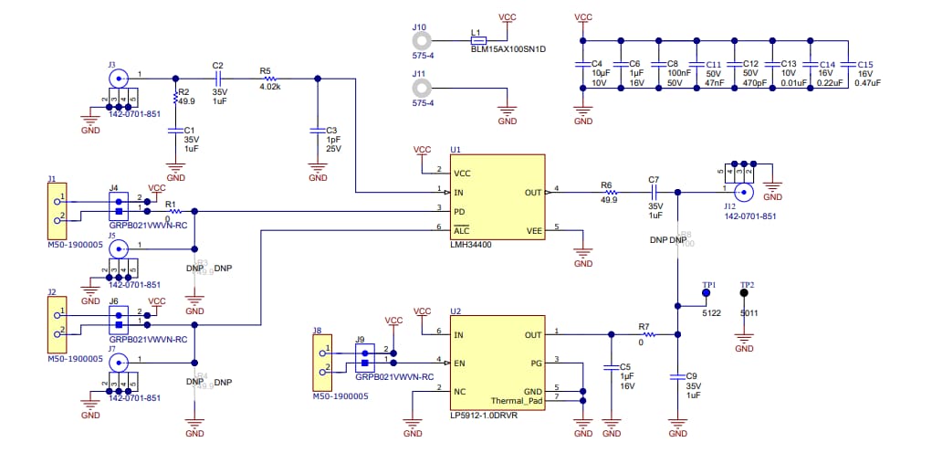
Schaltplan
Veröffentlichungsdatum: 2022-03-29
| Aktualisiert: 2022-04-14
