Texas Instruments LMH6401 5GHz Digitaler Verstärker mit variabler Verstärkung
Der Texas Instruments LMH6401 5GHz digitale Verstärker mit variabler Verstärkung ist ein digital gesteuerter Breitband-Verstärker mit variabler Verstärkung (DVGA). Er wurde für DC bis Hochfrequenz (HF), Zwischenfrequenz (ZF) und Hochgeschwindigkeits-Zeitbereichsanwendungen entwickelt. Das Gerät eignet sich hervorragend für die Ansteuerung von Analog-Digital-Wandlern (ADC) in DC- oder AC-gekoppelten Anwendungen, die eine automatische Verstärkungsregelung (AGC) erfordern. Die Rausch- und Verzerrungsleistung ist für die Ansteuerung von Ultra-Breitband-ADCs optimiert. Der Verstärker hat eine 8dB-Rauschzahl bei einer maximalen Verstärkung und eine -63dBc harmonische Verzerrung bis 1GHz für Signalskalenendwerte. Das Gerät unterstützt für die Ansteuerung eines ADCs sowohl einen Einzel- als auch Split-Versorgungsbetrieb. Ein Gleichtakt-Referenzeingangskontakt ist vorhanden, um den Verstärkerausgangsgleichtakt an den ADC-Eingang anzupassen.Merkmale
- 3dB bandwidth: 4.5GHz at 26dB gain
- Gain range: -6dB to 26dB in 1dB steps
- Differential input impedance: 100Ω
- Differential output with common-mode control
- Distortion at max gain (VO=2VPPD, RL=200Ω):
- 200MHz: HD2 at -73dBc, HD3 at -80dBc
- 500MHz: HD2 at -68dBc, HD3 at -72dBc
- 1GHz: HD2 at -63dBc, HD3 at -63dBc
- 2GHz: HD2 at -58dBc, HD3 at -54dBc
- Output IP3:
- 43dBm at 200MHz
- 33dBm at 1GHz
- 27dBm at 2GHz
- Output IP2:
- 67dBm at 200MHz
- 60dBm at 1GHz
- 52dBm at 2GHz
- 8dB noise figure at 1GHz, RS=100Ω
- 82ps rise, fall time pulse response
- Supply operation: 5.0V at 69mA
- Supports single- and (±) split-supply operation
- DC- and AC-coupled applications
- Fabricated on an advanced complementary BiCMOS process
- 3mm × 3mm UQFN-16 package
Applikationen
- Test and measurement
- Ultra-wideband ADC drivers
- Communications receivers
- RF sampling subsystems
- SAW filter buffers and drivers
- Defense and Radar
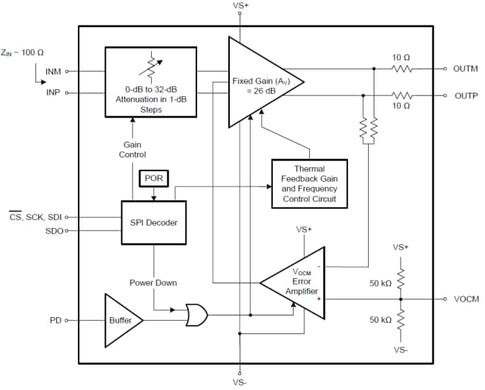
Functional Block Diagram
Veröffentlichungsdatum: 2015-08-10
| Aktualisiert: 2022-03-11
