Texas Instruments LMR14010A Abwärtswandler
Texas Instruments LMR14010A Abwärtswandler sind DC/DC-Abwärtsregler mit Pulsweitenmodulation (PWM) und einem großen Eingangsspannungsbereich von 4 V bis 40 V. Diese Wandler arbeiten bei einer festen Frequenz von 0,7 MHz, wodurch die Verwendung von kleinen externen Komponenten ermöglicht wird, während gleichzeitig die Ausgangswelligkeitsspannung reduziert wird. Das Bauteil verfügt über integrierte Schutzfunktionen wie Puls-zu-Puls-Strombegrenzung, Wärmeabtastung und Abschaltung aufgrund von zu hoher Verlustleistung. Die LMR14010A Abwärtswandler verfügen über einen Soft-Start, einen niedrigen Dropout-Betrieb und einen extrem hohen Wirkungsgrad bei geringer Last mit Ecomode™. Zu den typischen Applikationen gehören intelligente Stromzähler, Haushaltsgeräte, Aufzüge, Rolltreppen und Kameras.Die LMR14010A Abwärtswandler sind für bis zu 1 A Laststrom und 0,765 V Feedback-Nennspannung optimiert. Das kundenspezifische Design kann über die LMR14010A Regler mit dem WEBENCH® Power Designer erstellt werden. Die LMR14010A Wandler sind in einem TSOT-6L-Gehäuse mit niedrigem Profil von 2,9 mm x 1,6 mm x 0,85 mm untergebracht. Diese Wandler sind hervorragend für eine große Auswahl von Applikationen geeignet, die von Industrie- bis Automobil-Applikationen reichen.
Merkmale
- Eingangsspannungsbereich von 4 V bis 40 V mit einem Überspannungsschutz bis 45 V
- Schaltfrequenz von 0,7 MHz
- Extrem hoher Wirkungsgrad bei leichter Last mit Ecomode™
- Low-Dropout-Betrieb
- Ausgangsstrom bis zu 1 A
- Präzisionsfreigabeeingang
- Überstromschutz
- Interne Kompensation
- Interner Soft-Start
- Geringe Gesamtgröße der Lösung (SOT-6L-Gehäuse)
Applikationen
- Intelligente Stromzähler
- Haushaltsgeräte
- Aufzüge
- Rolltreppen
- Kameras
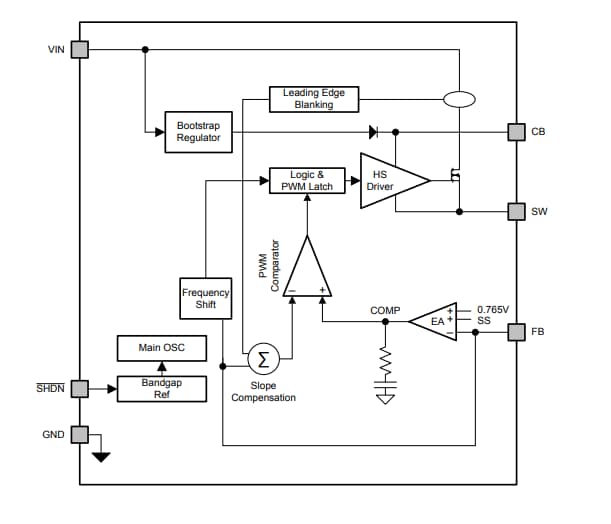
Funktionales Blockdiagramm
Veröffentlichungsdatum: 2018-06-21
| Aktualisiert: 2023-03-02
