Texas Instruments LMV3xxA Niederspannungs-Operationsverstärker
Texas Instruments LMV3xxA Niederspannungs-Operationsverstärker (OPV) sind Niederspannungs-Operationsverstärker (2,5 V bis 5,5 V), die über einen Rail-to-Rail-Ausgangsspannungshub verfügen. Diese Operationsverstärker bieten eine kostengünstige Lösung für Applikationen mit beschränktem Platz. Zu diesen Applikationen gehören große Haushaltsgeräte, Rauchmelder und Verbraucherelektronik, bei denen ein Niederspannungsbetrieb und ein hoher kapazitiver Lastantrieb erforderlich sind. Der kapazitive Lastantrieb des LMV3xxA von 500 pF und die resistive Ausgangsimpedanz ermöglichen eine einfachere Stabilisierung bei viel höheren kapazitiven Lasten. Diese Operationsverstärker sind speziell für den Betrieb bei niedriger Spannung (2,5 V bis 5,5 V) ausgelegt und erfüllen Leistungsspezifikationen, die denjenigen von LMV3xx Bauteilen entsprechen. Das robuste Design des LMV3xxA vereinfacht das Schaltungsdesign. Diese Operationsverstärker verfügen über einen Verstärkungsfaktor Eins, einen integrierten RFI- und EMI-Filter und bieten bei Übersteuerungsbedingungen keine Phasenumkehr.Merkmale
- Niedrige Eingangs-Offset-Spannung: ±1 mV
- Rail-to-Rail-Ausgang
- Stabile Bandbreite mit Verstärkungsfaktor Eins: 1 MHz
- Geringes Breitband-Rauschen: 30 nV/√Hz
- Geringer Eingangs-Bias-Strom: 10 pA
- Niedriger Ruhestrom: 70 µA/Kanal
- Stabiler Verstärkungsfaktor Eins
- Interner RFI-/EMI-Filter
- Betrieb bei Versorgungsspannungen so niedrig wie 2,5 V
- Aufgrund der resistiven Ausgangsimpedanz mit offenem Regelkreis bei höherer kapazitiver Last einfacher zu stabilisieren
- Erweiterter Temperaturbereich: -40 °C bis +125 °C
Applikationen
- Rauchmelder
- Bewegungsmelder
- Wearables
- Große und kleine Haushaltsgeräte
- EPOS
- Strichcodescanner
- Sensor-Signalkonditionierung
- Leistungsmodule
- Persönliche Elektronik
- Aktive Filter
- HLK: Heizungs-, Lüftungs- und Klimatechnik
- Motorsteuerung: AC-Induktion
- Low-Side-Strommessung
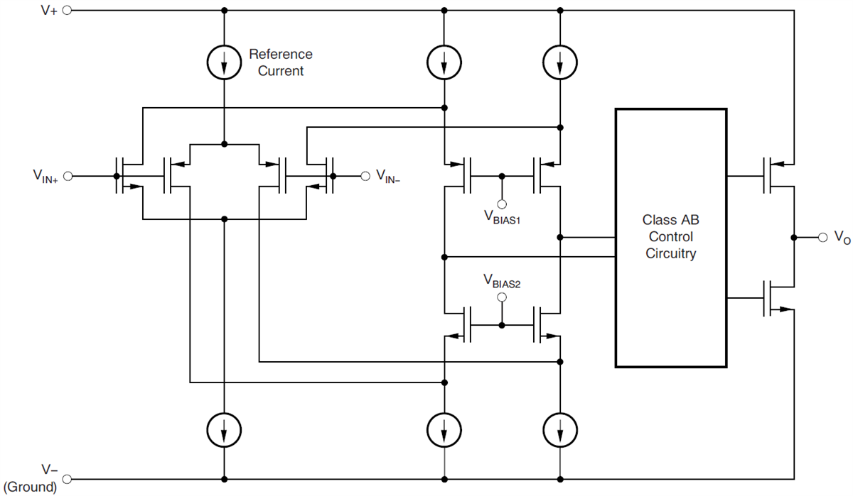
Funktionales Blockdiagramm
Veröffentlichungsdatum: 2018-06-13
| Aktualisiert: 2025-04-28
