Texas Instruments LMX2820 Breitband-HF-Synthesizer
Der Texas Instruments LMX2820 Breitband-HF-Synthesizer ist ein leistungsstarker Synthesizer, der alle Frequenzen im Bereich von 45 MHz bis 22,6 GHz erzeugen kann. Der leistungsstarke PLL mit einer Gütezahl (FoM) von –236 dBc/Hz und die hohe Frequenz des Phasendetektors ermöglicht einen sehr niedrigen In-Band-Rauschpegel und einen geringen integrierten Jitter. Der Hochgeschwindigkeits-N-Teiler verfügt über keinen Vorteiler, wodurch die Amplitude und Anzahl der Störungen deutlich reduziert wird. Es gibt außerdem einen programmierbaren Eingangsmultiplikator, um die ganzzahligen Grenzstörungen zu verringern.Der LMX2820 von Texas Instruments ermöglicht Benutzern die Synchronisierung des Ausgangs von mehreren Bauteilen. Darüber hinaus ermöglicht das Bauteil Applikationen, die eine deterministische Verzögerung zwischen Eingang und Ausgang erfordern. Der schnelle Kalibrierungsalgorithmus reduziert die VCO-Kalibrierungszeit und ermöglicht Systeme, die ein schnelles Frequenzsprungverfahren erfordern. Der LMX2820 kann SYSREF erzeugen oder wiederholen, der mit dem JESD204B-Standard konform ist und eine Verwendung als rauscharme Taktquelle für Hochgeschwindigkeits-Datenwandler ermöglicht. Dieser Synthesizer kann auch mit einem externen VCO verwendet werden. Ein direkter PFD-Eingangspin wird zur Unterstützung der Offset-Mischung für eine niedrige Störübertragung bereitgestellt. Das Bauteil wird von einer einzelnen 3,3-V-Versorgung betrieben und verfügt über integrierte LDOs, welche die Notwendigkeit für rauscharme On-Board-LDOs überflüssig machen.
Merkmale
- Ausgangsfrequenz: 45 MHz bis 22,6 GHz
- RMS-Jitter (12 kHz bis 95 MHz) bei 6 GHz: 36 fs
- Hochleistungs-PLL
- Gütezahl: –236 dBc/Hz
- Normalisiertes 1/f-Rauschen: -134 dBc/Hz
- Ganzzahlige Modus-Störungen (fPD = 100 MHz): -95 dBc
- Hohe Phasendetektorfrequenz
- Ganzzahliger Modus: 400 MHz
- Fraktionierter Modus: 300 MHz
- Programmierbarer Eingangs-Multiplikator
- Ein direkter PFD-Eingang für die Unterstützung der Offset-Mischung ermöglicht einen PLL-N-Teiler für einen extrem geringen Jitter
- Schnelle VCO-Kalibrierungszeit: 2,5 µs
- Stummschaltungs-Pin mit Stummschaltungs-/Stummschaltungs-Deaktivierungszeit von 200 ns
- VCO-Ableitstrom von -45 dBc mit aktiviertem Verdoppler
- Unterstützung für externen VCO von bis zu 22,6 GHz
- Synchronisierung der Ausgangsphase über mehrere Bauelemente
- Zwei Differential-HF-Ausgänge und ein Differential-SYSREF-Ausgang für die JESD204B-Unterstützung
Applikationen
- Radar und elektronische Kriegsführung
- 5G- und mmWave-Drahtlos-Infrastruktur
- Mikrowellen-Backhaul
- Prüf- und Messgeräte
- Hochgeschwindigkeits-Datenwandler-Taktung
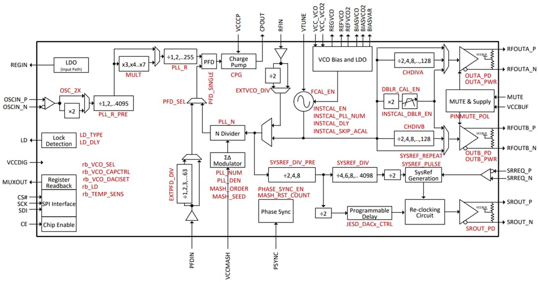
Funktionales Blockdiagramm
