Texas Instruments LMZ217xx SIMPLE SWITCHER® Nano-Module
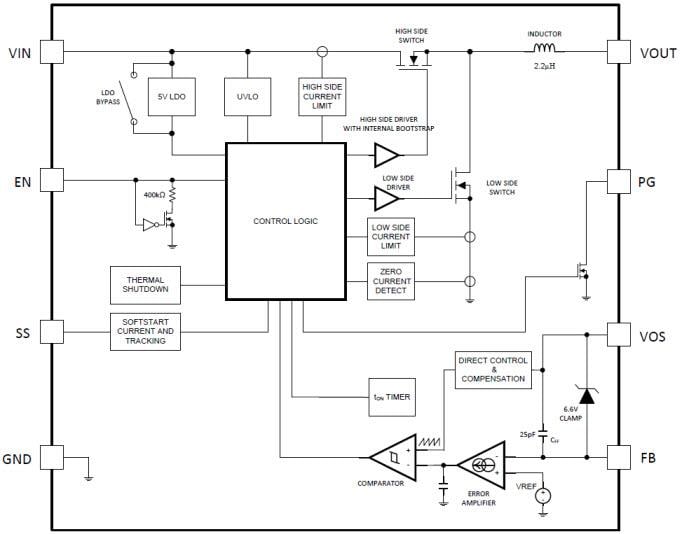
Die LMZ217xx SIMPLE SWITCHER® Nano-Module von Texas Instruments sind benutzerfreundliche Abwärts-DC-DC-Lösungen, die Lasten bis 650mA (LMZ21700) oder 1000mA (LMZ21701) in Anwendungen mit begrenztem Platzangebot treiben können. Für den Normalbetrieb sind lediglich ein Eingangskondensator, ein Ausgangskondensator, ein Softstart-Kondensator und zwei Widerstände erforderlich. Die Hauptmerkmale für diese Bauteile sind ein integrierter Induktor, eine einstellbare Ausgangsspannung, eine integrierte Kompensation, eine einstellbare Soft-Start-Funktion sowie Power Good- und Enable-Pins. Typische Anwendungen sind Point-of-Load-Umwandlung, Anwendungen mit begrenztem Platzangebot und LDO-Ersatz.Merkmale
- Integrated inductor
- Miniature 3.5mm × 3.5mm × 1.75mm package
- 35mm2 solution size (single-sided)
- -40°C to +125°C junction temperature range
- Adjustable output voltage
- Integrated compensation
- Adjustable soft-start function
- Starts into pre-biased loads
- Power Good and enable pins
- Seamless transition to power-save mode
- Up to 650mA (LMZ21700) or 1000mA (LMZ21701) output current
- Input voltage range of 3V to 17V
- Output voltage range of 0.9V to 6V
- Efficiency up to 95%
- 1.5µA shutdown current
- 17µA quiescent current
Applikationen
- Point of Load Conversions from 3.3V, 5V, or 12V Input Voltage
- Space Constrained Applications
- LDO Replacement
Datasheets
Videos
Functional Block Diagram
Veröffentlichungsdatum: 2014-11-25
| Aktualisiert: 2025-12-11
