Texas Instruments LMZ31520/30 SIMPLE SWITCHER® Leistungsmodule
Die LMZ31520/30 SIMPLE SWITCHER® Leistungsmodule von Texas Instruments sind eine leicht zu verwendende integrierte Leistungslösung mit 20A oder 30A DC/DC-Wandler und Leistungs-MOSFETs, abgeschirmtem Induktor und Passivelementen in einem QFN-Gehäuse mit niedrigem Profil. Für diese Leistungslösung sind lediglich drei externe Komponenten erforderlich, Schleifenkompensation sowie die Auswahl von magnetischen Teilen sind nicht erforderlich. Das 15 x 16 x 5,8mm QFN-Gehäuse ist einfach auf eine Platine zu löten und ermöglicht ein kompaktes Point-of-Load-Design. Die Lösung erzielt einen Wirkungsgrad von über 95%, bietet eine ultraschnelle Lastschrittreaktion und hervorragende Verlustleistungseigenschaften bei einer Wärmeimpedanz von 8,6°C/W. Das LMZ31520/30 bietet die Flexibilität und Merkmale eines diskreten Point-of-Load-Designs und ist ideal für die Versorgung einer großen Auswahl von ICs und Systemen.Merkmale
- Complete integrated power solution; smaller than a discrete design
- 15mm×16mm×5.8mm package size - pin compatible with each other
- Ultra-fast load step response
- Efficiencies up to 96%
- Wide-output voltage adjust 0.6V to 3.6V, with 1% reference accuracy
- Optional split power rails allows input voltage down to 3.0V
- Selectable switching frequency (300kHz to 850kHz)
- Selectable slow-start
- Adjustable overcurrent limit
- Power Good output
- Output voltage sequencing
- Over temperature protection
- Pre-bias output start-up
- Operating temperature range: -40°C to 85°C
- Enhanced Thermal Performance: 8.6°C/W
- Meets EN55022 Class A emissions - integrated shielded inductor
Applikationen
- Broadband and Communications Infrastructure
- DSP and FPGA Point of Load Applications
- High Density Power Systems
Datasheets
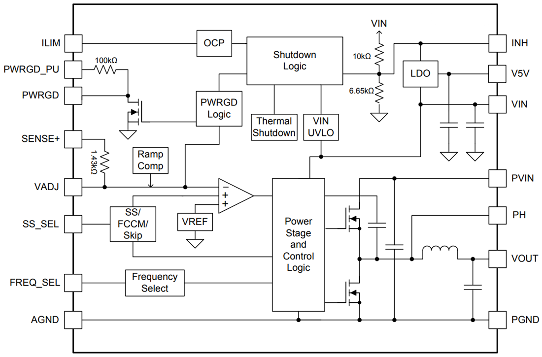
Functional Block Diagram
Veröffentlichungsdatum: 2014-01-28
| Aktualisiert: 2025-12-11
