Texas Instruments LMZ36002 SIMPLE SWITCHER® Leistungsmodule
Das Texas Instruments LMZ36002 SIMPLE SWITCHER® Leistungsmodul bietet eine benutzerfreundliche integrierte Stromversorgung. Es vereint einen 2A DC/DC-Wandler mit einem abgeschirmtem Induktor und Passivbauteilen in einem QFN-Gehäuse mit niedrigem Profil. Für diese komplette Leistungslösung sind nur drei externe Komponenten erforderlich. Trotz dieser wenigen Komponenten können die wichtigsten Parameter angepasst werden, um spezifische Design-Anforderungen zu erfüllen. Das QFN-Gehäuse kann einfach an eine Leiterplatte gelötet werden. Diese Schaltplatine ermöglicht Reflow-Profile bis 260°C und hat eine ausgezeichnete Verlustleistungsfähigkeit. Das LMZ36002 bietet Flexibilität mit vielen Funktionen und eignet sich hervorragend für die Stromversorgung eines weiten Bereichs von Geräten und Systemen.Merkmale
- Complete integrated power solution allows small footprint, low-profile design
- 10mm × 10mm × 4.3mm package
- Wide-output voltage adjust (2.5V to 7.5V)
- Adjustable switching frequency (200kHz to 1MHz)
- Synchronizes to an external clock
- Automatic PFM mode for light load efficiency
- Adjustable slow-start
- Output voltage sequencing/tracking
- Power good output
- Programmable Undervoltage Lockout (UVLO)
- Over-temperature thermal shutdown protection
- Over-current protection (hiccup mode)
- Pre-bias output start-up
- -40°C to 105°C Operating temperature range
- 14°C/W Enhanced thermal performance
- Meets EN55022 Class B emissions
- Integrated shielded inductor
Applikationen
- Industrial and motor controls
- Automated test equipment
- Medical and imaging equipment
- High density power systems
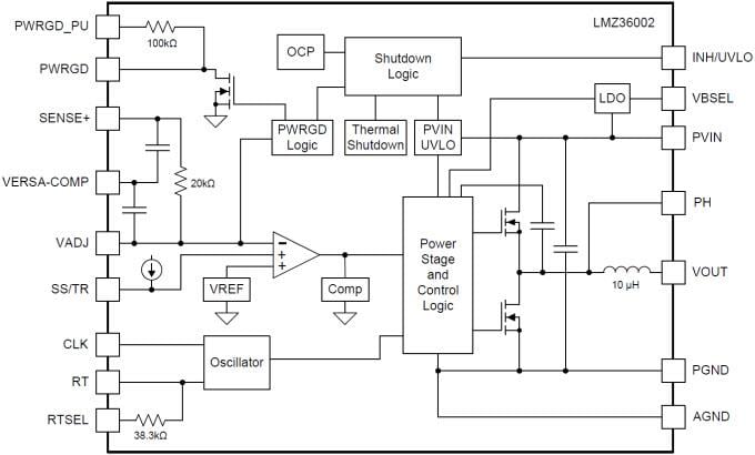
Functional Block Diagram
Videos
Veröffentlichungsdatum: 2015-11-24
| Aktualisiert: 2022-03-11
