Texas Instruments LP5868 8x18-LED-Matrix-Treiber
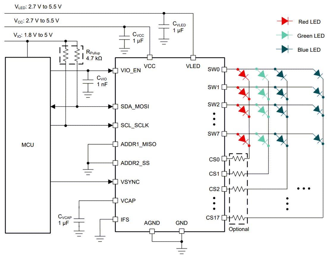
Der Texas Instruments LP5868 8x18-LED-Matrix-Treiber enthält 8 MOSFETs für bis zu 144 LED-Punkte oder 48 RGB-LEDs. Der LP5868 unterstützt sowohl eine analoge Verdunkelung als auch PWM-Verdunkelungsmethoden. Für die analoge Verdunkelung kann jeder LED-Punkt mit 256 Schritten angepasst werden. Für die PWM-Verdunkelung ermöglichen die integrierten konfigurierbaren 8-Bit- oder 16-Bit-PWM-Generatoren eine reibungslose und hörbare rauschfreie Verdunkelungssteuerung. Jeder LED-Punkt kann auch willkürlich einer 8-Bit-Gruppen-PWM zugeordnet werden, um eine Verdunkelungssteuerung zusammen zu erzielen.Der LP5868 von Texas Instruments implementiert einen vollständig adressierbaren SRAM zur Reduzierung des Datenverkehrs. Die Ghost-Löschungsschaltung ist integriert, um sowohl ein Upside- als auch ein Downside-Ghosting zu eliminieren. Der LP5868 unterstützt auch offene LED- und Kurzschluss-Erkennungsfunktionen. Sowohl die I2C von 1 MHz (max.) als auch die SPI von 12 MHz (max.) sind im LP5868 verfügbar.
Merkmale
- LED-Matrix-Topologie
- 18 Konstantstromsenken mit acht Scan-Schaltern für 144 LED-Punkte
- Konfigurierbar für 1 bis 8 Scan-Schalter
- Betriebsspannungsbereich:
- VCC-/VLED-Bereich: 2,7 V bis 5,5 V
- Logik-Pins, die mit 1,8 V, 3,3 V und 5 V kompatibel sind
- Flexible Verdunkelungsoptionen
- Individuelle EIN- und AUS-Steuerung für jeden LED-Punkt
- Analoge Verdunkelung (Stromverstärkungsregelung)
- Globale 3-Bit-Maximal-Stromeinstellung (MC) für alle LED-Punkte
- Drei Gruppen von 7-Bit-Farbstromeinstellungen (CC) für Rot, Grün und Blau
- Individuelle 8-Bit-Punktstromeinstellung (DC) für jeden LED-Punkt
- PWM-Verdunkelung mit hörbarer, rauschfreier Frequenz
- Globale 8-Bit-PWM-Verdunkelung für alle LED-Punkte
- Drei programmierbare Gruppen von 8-Bit-PWM-Verdunkelung für eine willkürliche LED-Punkt-Zuordnung
- Individuelle 8-Bit- oder 16-Bit-PWM-Verdunkelung für jeden LED-Punkt
- 18 Konstantstromsenken mit hoher Genauigkeit
- 0,1 mA bis 50 mA pro Stromsenke bei VCC ≥ 3,3 V
- Fehler zwischen den Bauteilen: ±3 %, wenn Kanalstrom = 50 mA
- Fehler zwischen den Kanälen: ±3 %, wenn Kanalstrom = 50 mA
- Phasenverschiebung für symmetrische Transientenleistung
- Extrem geringer Stromverbrauch
- Abschaltmodus: ICC ≤ 1 uA, wenn EN = niedrig
- Standby-Modus: ICC ≤ 10 uA, wenn EN = hoch und CHIP_EN = 0 (Daten bleiben erhalten)
- Aktivmodus: ICC = 4,3 mA (typisch), wenn Kanalstrom = 5 mA
- Vollständig adressierbarer SRAM zur Reduzierung des Datenverkehrs
- Erkennung einzelner offener LED-Punkte/Kurzschlüsse
- Deghosting und geringe Helligkeitskompensation
- Schnittstellenoptionen
- 1 MHz (max.) I2C-Schnittstelle, wenn IFS = niedrig
- 12 MHz (max.) SPI-Schnittstelle, wenn IFS = hoch
Applikationen
- LED-Animation und Anzeige für
- Tastatur-, Maus- und Gaming-Zubehör
- Große und Smart-Haushaltsgeräte
- Smart-Lautsprecher, drahtgebundene und drahtlose Lautsprecher
- Audio-Mischer, DJ-Ausrüstung und Rundfunk
- Zugangsausrüstung, Schalter und Server
- Konstantstromsenken für optisches Modul
Vereinfachter Schaltplan
Veröffentlichungsdatum: 2022-03-14
| Aktualisiert: 2022-04-06
