Texas Instruments LP5912/Q1 Extrem geräuscharmer LDO-Regler

DerTexas Instruments LP5912/LP5912-Q1 extrem geräuscharme LDO-Regler ist ein LDO, der fähig ist, 500mA Ausgangsstrom zu liefern. Das LP5912/LP5912-Q1 Gerät wurde zur Erfüllung der HF-Anforderungen und analogen Schaltungen konzipiert und bietet einen geräuscharmen, niedrigen Ruhestrom mit hohem PSRR und niedrigen Leitungs- und Last-Einschwingzeiten. Der LP5912/LP5912-Q1 bietet erstklassige Rauschleistung ohne einen Rausch-Bypass-Kondensator und die Fähigkeit zur Fernplatzierung der Ausgangskapazität. Jedes Gerät ist für den Einsatz mit einem 1-µF-Eingangs- und einem 1-µF-Ausgangs-Keramik-Kondensator konzipiert (ein Bypass-Kondensator ist nicht erforderlich). Diese Geräte verfügen über feste Ausgangsspannungen von 0,8V bis 5,5V in 25mV-Schritten. Die LP5912-Q1 Geräte sind AEC-Q100-qualifiziert für Anwendungen in der Automobilindustrie.

Merkmale

  • 1.6V to 6.5V input voltage range 
  • 0.8V to 5.5V output voltage range 
  • Output current up to 500mA
  • 12µVRMS (typ.) low output voltage noise 
  • 75dB (typ.) PSRR at 1kHz 
  • ±2% output voltage tolerance (VOUT ≥ 3.3V) 
  • 30µA (typ.) low IQ (enabled, no load) 
  • 95mV (typ. at 500mA load) low dropout (VOUT ≥ 3.3V) 
  • Stable with 1µF ceramic input and output capacitors
  • Thermal-overload and short-circuit protection
  • Reverse current protection
  • No noise bypass capacitor required
  • Output automatic discharge for a fast turnoff
  • Power-Good output with 140µs (typ.) delay
  • Internal soft-start to limit the in-rush current
  • –40°C to +125°C operating junction temperature range

Applikationen

  • Camera modules
  • Sensors
  • Hi-Fi audio radio transceivers
  • PLL/synthesizer, clocking
  • Medium-current, noise-sensitive applications

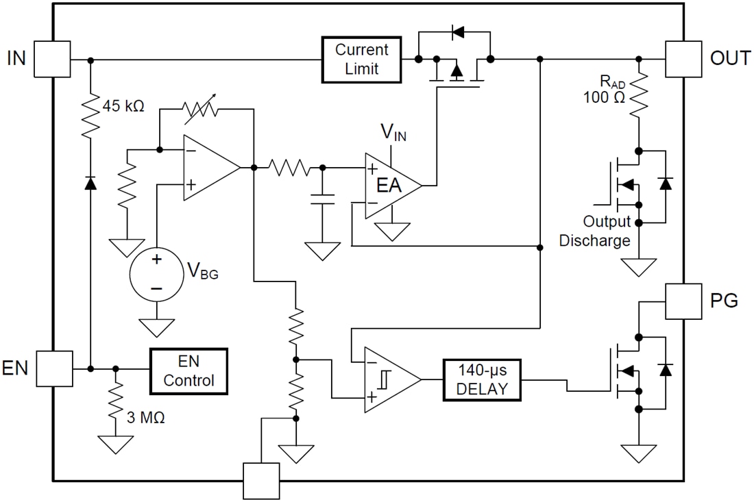
Functional Block Diagram

Blockdiagramm - Texas Instruments LP5912/Q1 Extrem geräuscharmer LDO-Regler
Veröffentlichungsdatum: 2016-07-06 | Aktualisiert: 2024-08-21