Texas Instruments LP8774x-Q1 Drei Automotive-Abwärtswandler
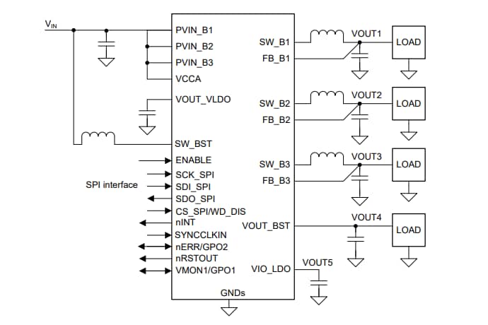
Texas Instruments LP8774x-Q1 Drei Automotive-Abwärtswandler sind zur Erfüllung der Leistungsanforderungen von AWR- und IWR-MMICs in verschiedenen Automotive- und Industrie-Radarapplikationen ausgelegt. Der LP8774x-Q1 enthält drei DC/DC-Abwärtswandler, einen 5-V-Aufwärtswandler und einen 1,8-V- oder 3,3-V-LDO. Der LDO wird vom Boost betrieben und ist für die xWR-I/O-Versorgung ausgelegt, während eine serielle SPI-Schnittstelle dem Bauteil die Verwaltung von Signalen ermöglicht. Die LP8774x-Q1 Wandler von TI liefern eine programmierbare Schaltfrequenz von 4,4 MHz, 8,8 MHz oder 17,6 MHz. Eine hohe Schaltfrequenz und ein geringes Rauschen über einen großen Frequenzbereich ermöglichen eine LDO-freie Leistungslösung mit minimaler oder keiner passiven Filterung. Diese Eigenschaften verbessern die Thermik und das Einschwingen der MMIC-HF-Schienen. Der LP8774x-Q1 zwingt den Schalttakt in den PWM-Modus für eine optimale HF-Leistung und kann auch mit einem externen Taktgeber synchronisiert werden.Der LP8774x-Q1 unterstützt programmierbare Einschalt- und Abschaltverzögerungen und Sequenzen, die mit dem Freigabesignal synchronisiert sind. Die Sequenzen können auch GPO-Signale zur Steuerung von externen Reglern, Lastschaltern und Prozessor-Reset enthalten. Die Standardeinstellungen für den LP87745-Q1 werden in den nichtflüchtigen Speicher (NVM) programmiert. Die LP8774x-Q1 steuert die Ausgangsanstiegsgeschwindigkeit, um das Überschwingen der Ausgangsspannung und den Einschaltstrom beim Hochfahren des Bauteils zu reduzieren.
Merkmale
- Mit den folgenden Ergebnissen AEC-Q100-qualifiziert:
- Bauteil-Temperaturklasse 1: -40 °C bis +125 °C Umgebungsbetriebstemperatur
- Mit der funktionalen Sicherheit konformes Bauteil
- Für funktionale Sicherheitsapplikationen ausgelegt
- Dokumentation zur Unterstützung des Designs von funktionalen Sicherheitssystemen gemäß ISO 26262 bis zu ASIL-B/SIL-2 verfügbar
- Eingangs-Überspannungs- und -Unterspannungsüberwachung
- Regler-Ausgangs-Überspannungs- und -Unterspannungsüberwachung
- Überspannungs- und Unterspannungsüberwachung für eine externe Schiene
- Q&A-Watchdog
- Pegel- oder PWM-Fehlersignalüberwachung (ESM)
- BIST und CRC
- Eingangsnennspannung: 3,3 V (Bereich von 3 V bis 4 V)
- Drei rauscharme DC/DC-Abwärtswandler:
- Ausgangsspannung: 0,9 V bis 1,9 V, 0,8 V (BUCK3), 0,82 V (BUCK3)
- Maximaler Ausgangsstrom: 3 A/3 A/3 A
- Schaltfrequenz: 4,4 MHz, 8,8 MHz und 17,6 MHz
- 5-V-Aufwärtswandler
- Maximaler Ausgangsstrom: 350 mA
- 150 mA LDO
- Ausgangsspannung: 1,8 V oder 3,3 V
- Überlastschutz und Kurzschluss-Sicherung am Ausgang
- Eingangs-Überspannungsschutz (OVP) und -Unterspannungssperre (UVLO)
- Übertemperaturwarnung und -schutz
- Serielle Peripherieschnittstelle (SPI)
Applikationen
- Eckradar mit kurzer und mittlerer Reichweite
- Frontradar mit großer Reichweite
- Radar mit extrem kurzer Reichweite
- Rauscharme Applikationen mit geringer Welligkeit
Typische Applikation
Weitere Ressourcen
Veröffentlichungsdatum: 2022-12-21
| Aktualisiert: 2025-05-15
