Texas Instruments LP8865-Q1 Multi-Topologie-LED-Treiber
Die Topologie LED-Treiber LP8865-Q1 von Texas Instruments bieten eine nicht-synchrone Multi-Topologie-Lösung mit induktiver Schnelldimmung und sind für einen breiten Eingangsspannungsbereich von 4,5 V bis 65 V ausgelegt. Die Schaltfrequenz dieser LED-Treiber kann zwischen 100 kHz und 2,2 MHz eingestellt werden und bietet optional eine Spread-Spectrum-Funktion zur Verbesserung der EMI-Leistung. Die Treiberfamilie LP8865-Q1 stellt mehrere systematische Schutzfunktionen zur Verfügung, einschließlich Schutz vor geöffneten und kurzgeschlossenen LEDs, geöffneten und kurzgeschlossenen Sense-Widerständen, konfigurierbarer thermischer Leistungsreduzierung und automatischer Abschaltung. Die Treiber bieten Unterstützung für analoge, PWM-, Hybrid- und flexible Dimmoptionen, die über die PWM- und ADIM-Eingangspins mithilfe von einfachen High- und Low-Signalen konfiguriert werden können. Die Treiber LP8865-Q1 sind die perfekte Wahl für Automobil-Infotainment, Automobil-Instrumentencluster, Heads-up-Displays (HUD) und Automobilbeleuchtung. Diese LP8865-Q1 Bauteile sind gemäß AEC-Q100 für Fahrzeuganwendungen zugelassen.Merkmale
- Qualifiziert nach AEC-Q100 für den Einsatz in der Automobilbranche:
- Temperaturklasse 1 -40 °C bis 125 °C, TA
- Integrierter MOSFET für Buck-, Buck-Boost- und Boost-Topologie:
- Großer Eingangsspannungsbereich von 4,5 V bis 65 V
- Integrierter 2,6 A und 150 mΩ MOSFET
- Schaltfrequenzbereich von 100 kHz bis 2,2 MHz
- Frequenzspreizung für niedrige EMI
- Hochpräzises Power-FET-Dimming:
- Bis zu 2A Ausgangsstrom in Buck-Topologie
- Analoges Dimmen (Dimmverhältnis 256:1)
- Schnelles PWM-Dimmen (150 ns Impulsbreite)
- Hybrides und flexibles Dimmen
- Vollständige Schutzfunktionen:
- Fehlerausgang
- Schutz der LED gegen Unterbrechung und Kurzschluss
- Strombegrenzung für jeden Zyklus
- Schalt-FET-Ausfallschutz
- Übertemperaturschutz
- Konfigurierbare thermische Foldback-Kurve
Applikationen
- Infotainment-Systeme für die Automobilindustrie
- Kombiinstrumente in der Automobilindustrie
- Heads-up-Displays (HUD)
- Automotive Beleuchtung
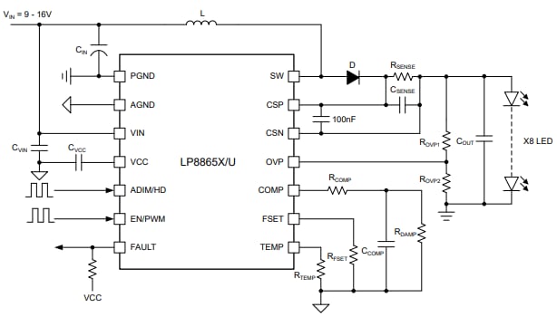
Anwendungsschema
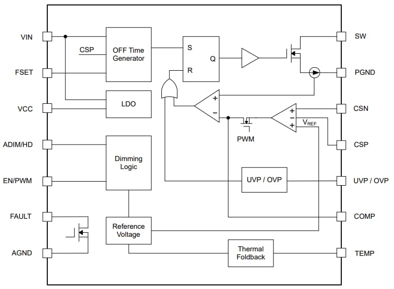
Blockdiagramm
Leistungsdiagramm
Veröffentlichungsdatum: 2024-01-08
| Aktualisiert: 2024-03-20
