Texas Instruments LP8865C-Q1 Multi-Topologie-LED-Treiber
Die LED-Treiber LP8865C-Q1 von Texas Instruments sind kostengünstige, nicht synchrone Multi-Topologie-Lösungen mit einem breiten Eingabebereich von 4,5 V bis 65 V. Durch die Integration des Low-Side-NMOS-Schalters können die Bausteine LEDs mit hoher Leistungsdichte und hohem Wirkungsgrad ansteuern. Die Produktfamilie unterstützt außerdem gemeinsame Kathodenverbindungen und einschichtiges PCB-Design. Die Schaltfrequenz ist auf 400 kHz festgesetzt.Die LP8865C-Q1-Familie unterstützt PWM-Dimmung durch Konfiguration über die DIM-Eingangspins mit einfachen High- und Low-Signalen oder analoge Dimmung durch Konfiguration über die DIM-Eingangspins mit analogen Spannungssignalen. Das Gerät verfügt über eine adaptive Off-Time-Strommodussteuerung sowie eine intelligente und präzise Abtastung, um eine schnelle PWM-Verdunkelung zu ermöglichen und einen hohen Dimmfaktor zu erreichen.
Die LP8865C-Q1-Familie von Texas Instruments bietet mehrere systematische Schutzfunktionen, darunter LED-Durchgang und -Kurzschluss, Schalt-FET-Durchgang und -Kurzschluss, Messwiderstand-Durchgang und -Kurzschluss sowie thermische Abschaltung.
Merkmale
- AEC-Q100-qualifiziert für Fahrzeuganwendungen mit Temperaturstufe 1 von -40 °C bis +125 °C, TA
- Integrated MOSFET for Aufwärts-, Abwärts- und Auf-/Abwärtswandler-Topologie
- Weite Eingangsspannung von 4,5 V bis 65 V
- Integrierter typischer 2,8 A und 300 mΩ Mosfet
- 400 kHz feste Schaltfrequenz
- Hochpräzises Power-FET-Verdunkelung
- Analoge Verdunkelung für U/V/W-Version
- Schnelle PWM-Verdunkelung für die X/Y/Z-Version
- Vollständige Schutzfunktionen
- Schutz der LED gegen Unterbrechung und Kurzschluss
- Strombegrenzung für jeden Zyklus
- Schalt-FET-Ausfallschutz
- Überhitzungsschutz
Applikationen
- Infotainment für Fahrzeuge
- Kombiinstrumente für Fahrzeuge
- Head-up-Displays (HUD)
- Fahrzeugbeleuchtung
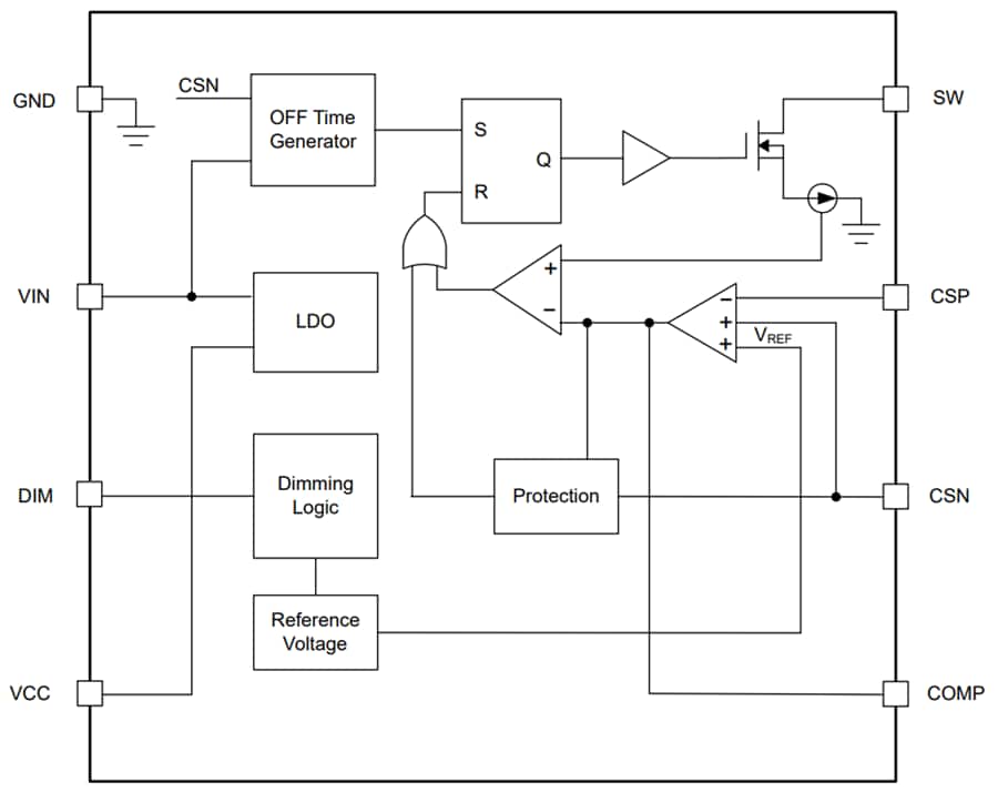
Funktionales Blockdiagramm
Veröffentlichungsdatum: 2025-08-13
| Aktualisiert: 2025-08-21
