Texas Instruments LM2840/41/42 DC/DC-Abwärtsregler

DC/DC-Abwärtsschaltregler LM2840/LM2841/LM2842 von Texas Instruments weisen eiinen breiten Eingangsbereich von 4,5 V−42 V auf und sind für eine Vielzahl von Anwendungen, wie Leistungsanpassung von ungeregelten Spannungsquellen, geeignet. Diese TI DC/DC-Abwärtsregler weisen einen internen Schalter mit niedrigem RDSON (Richtwert 0,9 Ω) für einen maximalen Wirkungsgrad (Richtwert 85 %) auf. Die Betriebsfrequenz des LM2840/LM2841/LM2842 ist fest bei 550 kHz (X-Version) und 1,25 MHz (Y-Version), was bei gleichbleibend niedriger Ausgangsspannungswelligkeit die Verwendung von kleinen externen Komponenten ermöglicht. Der LM2840 ist für Lastströme bis zu 100 mA, der LM2841 für 300 mA und der LM2842 für Lastströme bis zu 600 mA optimiert. Sie haben alle eine Nenn-Regelspannung von 0,765 V.

The operating frequency of the Texas Instruments LM284x/LM284x-Q1 is fixed at 550kHz (X version) and 1.25MHz (Y version), allowing the use of small external components while still being able to have low output voltage ripple. The LM2840/LM2840-Q1 is optimized for up to 100mA, the LM2841/LM2841-Q1 for 300mA, and the LM2842/LM2842-Q1 for up to 600mA load currents. They all have a 0.765V nominal feedback voltage. The LM284x-Q1 devices are AEC-Q100 qualified for automotive applications.

Merkmale

  • Input voltage 4.5V to 42V
  • Output current options of 100mA, 300mA, and 600mA
  • Feedback pin voltage of 0.765V
  • 550kHz (X) or 1.25-MHz (Y) switching frequency
  • 16µA typical low shutdown IQ
  • Short-circuit protected
  • Internally compensated
  • Soft-start circuitry
  • Small overall solution size (SOT-6L package)

Applikationen

  • Battery-powered equipment
  • Industrial distributed power applications
  • Portable media players
  • Portable hand-held instruments

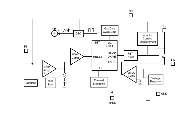
Functional Block Diagram

Blockdiagramm - Texas Instruments LM2840/41/42 DC/DC-Abwärtsregler
Veröffentlichungsdatum: 2012-04-06 | Aktualisiert: 2024-11-05