Texas Instruments OPAx145 JFET-Operationsverstärker

Die JFET-Operationsverstärker OPAx145 von Texas Instruments sind Niedrigstrom-JFET-Eingangsverstärker mit ausgezeichnetem Drift, niedrigem Stromrauschen und Pico-Ampere-Eingangsruhestrom. Durch diese Eigenschaften eignen sich diese Bauteile ausgezeichnet für die Verstärkung von kleinen Signalen aus Sensoren mit hoher Impedanz. Die Rail-to-Rail-Ausgangsschwingung verbindet sich mit modernen, präzisen Analog-Digital-Wandlern (ADCs) und Digital-Analog-Wandlern (DACs) mit Einzelversorgung. Darüber hinaus ermöglicht der Eingangsbereich mit V Entwicklern, das Energiemanagement zu vereinfachen und die rauscharme JFET-Architektur mit Einzelversorgung zu nutzen.

Merkmale

  • Beste Bandbreite und Anstiegsraten-zu-Leistungsraten-Verhältnisse
    • Verstärkungs-Bandbreitenprodukt: 5,5 MHz
    • Anstiegsrate: 20 V/µs
    • Niedriger Versorgungsstrom: 475 µA (max.)
  • Hohe Präzision
    • Sehr niedriger Offset: 150 µV (max.)
    • Sehr niedriger Offset-Drift: 1 µV/°C (max.)
  • Geringer Eingangs-Ruhestrom: 0,2 pA
  • Hervorragende Leistung beim Phasenrauschen
    • Sehr geringes Spannungsrauschen: 7 nV/√Hz
    • Sehr niedriges Stromrauschen: 0,8 fA/√Hz
  • Eingangsspannungsbereich enthält V-Versorgung
  • Einzelversorgungsbetrieb: 4,5 V bis 36 V
  • Dualer Versorgungsbetrieb: ±2,25 V bis ±18 V

Applikationen

  • Analoge I/O-Module
  • Batteriebetriebene Instrumente
  • Industriesteuerungen
  • Medizinische Messgeräte
  • Fotodiodenverstärker
  • Aktive Filter
  • Datenerfassungssysteme
  • Automatische Testsysteme

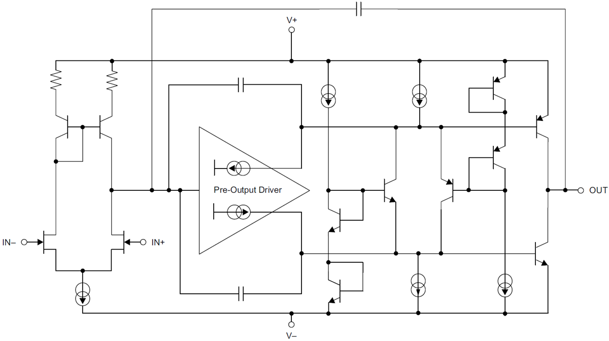
Funktionales Blockdiagramm

Blockdiagramm - Texas Instruments OPAx145 JFET-Operationsverstärker
Veröffentlichungsdatum: 2017-09-22 | Aktualisiert: 2022-06-09