Texas Instruments OPA209 / OPA2209 / OPA4209 Op Amps

Texas Instruments OPA209 / OPA2209 / OPA4209 op amps are precision devices that achieve very low voltage noise density with a supply current of only 2.5mA (max). TI OPA209 / OPA2209 / OPA4209 op amps offer rail-to-rail output swing to maximize dynamic range. The TI OPA209 / OPA2209 / OPA4209 op amps provide fast settling time to 16-bit accuracy even for 10V output swings. OPA209 / OPA2209 / OPA4209 op amps are ideally suited for a variety of fast, high-precision applications.

Features

  • Low Voltage Nose: 2.2nV/√Hz at 1kHz
  • 0.1Hz to 10Hz Nose: 130nVPP
  • Low Quiescent Current: 2.5mA/Ch (max)
  • Low Offset Voltage: 150µV (max)
  • Gain Bandwidth Product: 18MHz
  • Slew Rate: 6.4V/µs
  • Wide Supply Range:
    • ±2.25V to ±18V, +4.5V to +36V
  • Rail-to-Rail Output
  • Short-Circuit Current: ±65mA
  • Available in SOT23-5, MSOP-8, SO-8, AND TSSOP-14 Package

Applications

  • PLL Loop Filters
  • Low-Noise, Low-Power Signal Processing
  • Low-Noise Instrumentation Amplifiers
  • High-Performance ADC Drivers
  • High-Performance DAC Output Amplifiers
  • Active Filters
  • Ultrasound Amplifiers
  • Professional Audio Preamplifiers
  • Low-Noise Frequency Synthesizers

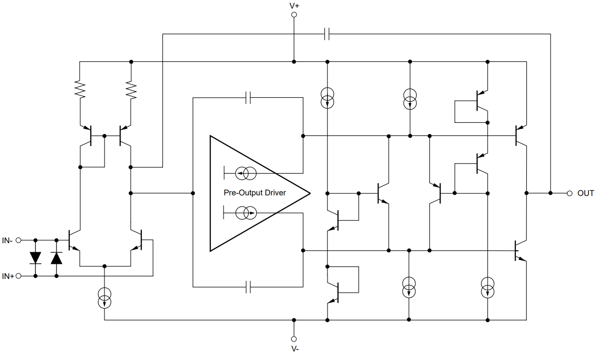
Functional Block Diagram

Block Diagram - Texas Instruments OPA209 / OPA2209 / OPA4209 Op Amps
Veröffentlichungsdatum: 2011-01-17 | Aktualisiert: 2022-03-10