Texas Instruments OPAx206 Präzisions-Operationsverstärker
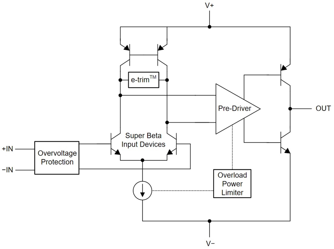
Der OPAx206 Präzisions-Operationsverstärker (Op Amp) von Texas Instruments ist die nächste Generation der Industriestandard-Familie OPAx277 mit der zusätzlichen Funktion eines Eingangsüberspannungsschutzes (OVP). Der Baustein ist ein bipolarer Präzisions-Operationsverstärker mit E-Trimmung und Super-Beta-Eingängen. Der Baustein nutzt die von TI’ entwickelte Trimmtechnologie, um eine beeindruckende Eingangsoffsetspannung von ±2µV (Typ.) zu erreichen und eine Drift der Eingangsoffsetspannung von ±0.04µV/°C (Typ.). Der Eingangsüberspannungsschutz wird aktiviert, wenn das Eingangssignal den Versorgungsbereich überschreitet und bietet Schutz bis zu 40 V über beide Versorgungen. Diese Funktion macht externe, umständliche Schaltungen überflüssig, die den Verstärker vor Schäden schützen.Der OPAx206 wurde in einem bipolaren Prozess entwickelt und bietet ein hervorragendes Geschwindigkeits-/Leistungsverhältnis von 3,6 MHz bei nur 220 µA. Der Baustein erreicht außerdem eine geringe Spannungsrauschdichte von nur 8 nV/√Hz bei 1 kHz. Dank der Super-Beta-Eingänge hat der OPAx206 einen sehr niedrigen Eingangsruhestrom von 100pA (Typ.) und eine Stromrauschdichte von 110fA/√Hz. Die hohe Leistung des OPAx206 macht es zu einer ausgezeichneten Wahl für Systeme, die hohe Präzision und geringen Stromverbrauch erfordern. Diese Systeme umfassen analoge Eingangsmodule mit hoher Dichte in speicherprogrammierbaren Steuerungen, Feld- und tragbare Messsysteme und Quellen-Messeinheiten. Der OPA2205 von Texas Instruments ist ein ähnliches Produkt mit demselben Operationsverstärker-Core ohne Eingangsschutz aber mit verbessertem Breitbandrauschen (7,2 nV/√Hz).
Merkmale
- Integrierter Eingangsüberspannungsschutz von bis zu ±40 V über Versorgungen hinaus
- e-trim™-Operationsverstärker-Leistung
- Niedrige Offsetspannung: 15 µV (max.)
- Niedrige Offsetspannungsdrift: ±0,2 µV/°C (max.)
- Super-Beta-Eingänge
- Eingangs-Bias-Strom: 0,4 nA (max.)
- Eingangsstromrauschen: 110 fA/√Hz
- Rauscharm
- 0,1 Hz bis 10 Hz (0,2 µVpp)
- Spannungsrauschen: 8 nV/√Hz
- AOL, CMRR und PSRR (> 126 dB (vollständiger Temperaturbereich))
- Verstärkungs-Bandbreitenprodukt: 3,6 MHz
- Niedriger Ruhestrom: 220 µA (max.)
- Anstiegsrate: 4 V/µs
- Überlast-Leistungsbegrenzer
- Rail-to-Rail-Ausgang
- EMI-/RFI-gefilterte Eingänge
- Großer Versorgungsspannungsbereich: 4,5 V bis 36 V
- Temperaturbereich: -40 °C bis +125 °C
- Erhältlich in hoher (OPAx206) und standardmäßiger Qualität (OPAx206A)
Applikationen
- Analoges Eingangsmodul
- Gemischtes Modul (AI, AO, DI und DO)
- Labor- und Feldmessgeräte
- Quellenmesseinheit (SMU)
- Digitales Multimeter (DMM)
- Zugsteuerung und -management
- Solarstringwechselrichter
- Datenerfassung (DAQ)
Funktionales Blockdiagramm
