Texas Instruments OPA2356-EP Operationsverstärker

Texas Instruments OPA2356-EP Hochgeschwindigkeits- und Spannungsrückführungs-CMOS-Operationsverstärker sind für Video- und andere Applikationen ausgelegt, bei denen eine große Bandbreite erforderlich ist. Der OPA2356-EP zeichnet sich durch Funktionen, wie z. B. eine Differential-Gain von 0,02 %, eine Differential-Phase von 0,05° und einen Ruhestrom von 8,3 mA pro Kanal aus. Das Bauteil verfügt über eine Stabilität mit Verstärkungsfaktor Eins und kann große Ausgangsströme ansteuern.

Das Bauteil ist für den Betrieb auf Einzel- oder Dualversorgungen bis hinunter auf 2,5 V (±1,25 V) und bis auf 5,5 V (±2,75 V) ausgelegt. Der Gleichtakt-Eingangsbereich reicht bis zu 100 mV unter der Masse und bis zu 1,5 V von V+. Das Bauteil unterstützt einen großen Dynamikbereich mit einer Ausgangsschwingung, die innerhalb von 100 mV der Schienen liegt. Der OPA2356-EP ist in Dual-Versionen (VSSOP-8) verfügbar, die eine vollständig unabhängige Schaltung für den niedrigsten Nebensignaleffekt und Freiheit von einer Interaktion bieten. Die OPA2356-EP sind für den erweiterten Temperaturbereich von –55 °C bis 125 °C spezifiziert.

Merkmale

  • Bandbreite mit Verstärkungsfaktor Eins: 450 MHz
  • Hohe Bandbreite: 200 MHz GBW
  • Hohe Anstiegsrate: 360 V/µs
  • Geringes Rauschen: 5,8 nV/√Hz
  • Ausgezeichnete Video-Leistung:
    • Differential-Gain: 0,02 %
    • Differential-Phase: 0,05°
    • 0,1-dB-Gain-Flachheit: 75 MHz
  • Eingangsbereich inklusive Erdung
  • Rail-to-Rail-Ausgang (innerhalb von 100 mV)
  • Niedriger Eingangs-Bias-Strom: 3 pA
  • Thermische Abschaltung
  • Betriebsbereich der Einzelversorgung: 2,5 V bis 5,5 V
  • Winzige Gehäuse
  • Unterstützt Verteidigungs-, Luft- und Raumfahrt- sowie medizinische Applikationen:
    • Gesteuerte Baseline
    • Verfügbar für Militär-Temperaturbereich (–55 °C bis 125 °C)
    • Längerer Produktlebenszyklus
    • Erweiterte Produkt-Änderungsmitteilung
    • Produktrückverfolgbarkeit

Applikationen

  • Videoverarbeitung
  • Optische Netzwerke, einstellbare Laser
  • Fotodioden-Transimpedanzverstärker
  • Aktive Filter
  • Hochgeschwindigkeits-Integratoren
  • Analog-Digital-Wandler (ADC) mit Eingangsbuffern
  • Digital-Analog-Wandler(DAC)-Ausgangsverstärker
  • Kommunikation

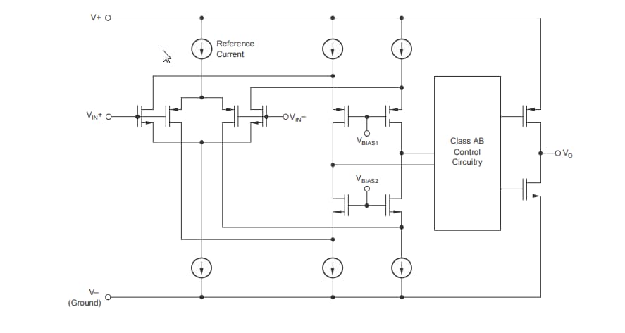
Blockdiagramm

Blockdiagramm - Texas Instruments OPA2356-EP Operationsverstärker
Veröffentlichungsdatum: 2019-03-20 | Aktualisiert: 2026-03-02