Texas Instruments PCM182x Burr-Brown™-Audio-ADCs
Texas Instruments PCM182x Burr-Brown™ Audio-ADCs unterstützen eine gleichzeitige Abtastung von bis zu zwei analogen Kanälen. Der PCM182x verfügt über Differential-Leitungs- und Mikrofoneingänge mit einem voll ausgesteuerten Signal von 2 VRMS. Der PCM1820 bietet einen aktivierten Dynamikbereich-Verstärker von 123 dB und einen deaktivierten Dynamikbereich-Verstärker von 113 dB. Der PCM1821 bietet einen Dynamikbereich von 106 dB und einen THD+N von –95 dB.Die TI PCM182x Burr-Brown Audio-ADCs integrieren eine Phasenregelschleife (PLL), einen DC-Entfernungs-High-Pass-Filter (HPF) und bieten Abtastraten von bis zu 192 kHz. Der ADC unterstützt das Zeitmultiplexverfahren (Time-Division-Multiplexing, TDM), I2S-Audioformate, die mit der Hardware-Pinebene wählbar sind. Darüber hinaus unterstützt der PCM182x die Master- und Slave-Modus-Auswahl für den Betrieb der Audio-Bus-Schnittstelle.
Diese integrierten Hochleistungsfunktionen zusammen mit der Fähigkeit, von einer einzelnen Versorgung von 3,3 V betrieben zu werden, machen dieses Bauteil zu einer ausgezeichneten Wahl für platzbeschränkte Audiosysteme in Fernfeld-Mikrofon-Aufzeichnungsapplikationen.
Die PCM182x ADCs sind in einem 20-Pin-WQFN-Gehäuse erhältlich und für einen Temperaturbereich von -40 °C bis +125 °C spezifiziert.
Merkmale
- Sterero-Hochleistungs-ADC:
- Analoge Zweikanal-Mikrofone oder Line-In
- Leistung des ADC-Leitungs- und Mikrofon-Differentialeingangs:
- PCM1820 Dynamikbereich:
- Dynamic Range Enhancer (DRE) mit 123 dB aktiviert
- Dynamic Range Enhancer (DRE) mit 113 dB deaktiviert
- PCM1821 Dynamikbereich: >106 dB
- –95dB THD+N
- PCM1820 Dynamikbereich:
- Voll ausgesteuerter ADC-Differentialeingang: 2 VRMS
- ADC-Abtastrate (fS) = 8 kHz bis 192 kHz
- Hardware-Pin-Steuerungs-Konfigurationen
- Filterauswahl mit linearer Phase oder niedriger Latenz
- Flexible serielle Audio-Datenschnittstelle:
- Master- oder Slave-Schnittstellenauswahl
- 32-Bit-Zweikanal-TDM
- 32-Bit-Zweikanal-I2S
- Automatische Abschaltung bei Verlust von Audio-Taktgebern
- Integrierte Hochleistungs-Audio-PLL
- Einzelversorgungsbetrieb: 3,3 V
- I/O-Versorgungsbetrieb: 3,3 V oder 1,8 V
- Stromverbrauch für eine AVDD-Versorgung: 3,3 V:
- 19,6 mW/Kanal bei einer Abtastrate von 16 kHz
- 21,3 mw/Kanal bei einer Abtastrate von 48 kHz
Applikationen
- Smart-Lautsprecher
- DVD-Recorder und -Player
- AV-Empfänger
- Videokonferenzsysteme
- IP-Netzwerkkameras
Weitere Ressourcen
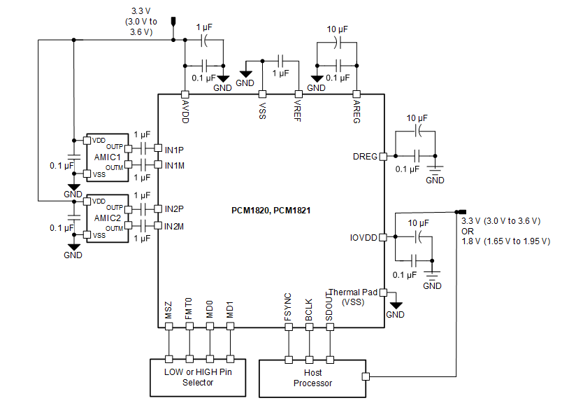
Funktionsblockdiagramm
Mikrofon-Aufzeichnung – Diagramm
