Texas Instruments PCM1841-Q1 Analog-zu-Digital-Wandler
Texas Instruments PCM1841-Q1 Analog-zu-Digital-Wandler (ADC) ist ein leistungsstarker BurrBrown™-Audio-Wandler, der bis zu vier analoge Kanäle unterstützt. Dieser Wandler bietet einen 2VRMS-Eingangsbereich bei Vollausschlag, Abtastraten von 8 kHz bis 192 kHz und einen rauscharmen MICBIAS 2,75-V-Ausgang. Der PCM1841-Q1 Wandler unterstützt eine integrierte Hochleistungs-Audio-Phasenregelschleife (PLL) und einen Hochpassfilter (HPF) zur DC-Entfernung. Dieser ADC verfügt über eine einzelne 3,3-V-Spannungsversorgung, 3,3 V oder 1,8 V I/O-Versorgung und eine automatische Abschaltung bei Verlust der Audio-Takte. Der PCM1841-Q1 Wandler ist ideal für eine Telematik-Steuereinheit, eine Fahrzeug-Haupteinheit, eine digitale Cockpit-Verarbeitungseinheit und ein Fahrzeug-Anzeigemodul. Die PCM1841-Q1 Bauteile sind für Fahrzeuganwendungen AEC-Q100-qualifiziert.Der PCM1841-Q1 Wandler unterstützt Zeitmultiplexverfahren (Time-Division Multiplexing, TDM), I2S und links ausgerichtete (Left-Justified, LJ) Audioformate, die auf Hardware-Pin-Ebene konfigurierbar sind. Dieser Wandler arbeitet in einem Temperaturbereich von -40 °C bis 125 °C und wird in einem 24-poligen VQFN-Gehäuse geliefert.
Merkmale
- 4-Kanal-Analogmikrofone oder Line-In-Mehrkanal-Hochleistungs-ADC
- Leistung des ADC-Leitungs- und Mikrofon-Differentialeingangs:
- Dynamikbereich:
- Dynamic Range Enhancer mit 123 dB aktiviert
- Dynamic Range Enhancer mit 123 dB deaktiviert
- -98 dB THD+N
- Dynamikbereich:
- ADC-Differential von 2VRMS Eingangsspannung bei Vollausschlag
- ADC-Abtastrate von 8 kHz bis 192 kHz (fS)
- Hardware-Pin-Steuerungs-Konfigurationen
- Filterauswahl mit linearer Phase oder niedriger Latenz
- Automatische Abschaltung bei Verlust von Audio-Taktgebern
- Integrierte Hochleistungs-Audio-PLL
- Rauscharmer MICBIAS-Ausgang: 2,75 V
- Flexible serielle Audio-Datenschnittstelle:
- Auswahl des Controllers oder der Zielschnittstelle
- 32-Bit, 4-Kanal TDM
- 32-Bit, 2-Kanal TDM
- 32-Bit, 2-Kanal I2S
- 32-Bit, 2-Kanal links ausgerichtet (LJ)
- 3,3-V-Betrieb mit einer einzigen Spannungsversorgung
- I/O-Versorgungsbetrieb von 3,3 V oder 1,8 V
- Stromverbrauch für Versorgung mit 3,3 AVDD:
- 17 mW/Kanal bei 16 kHz Abtastrate
- 18.4mW/Kanal bei 48 kHz Abtastrate
Applikationen
- Telematik-Steuereinheit
- Automotive-Haupteinheit
- Digitale Cockpit-Verarbeitungseinheit
- Automotive-Displaymodul
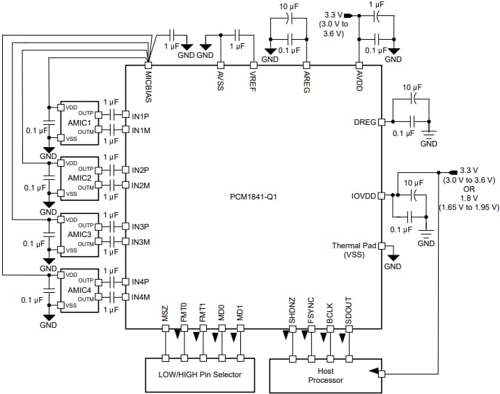
Vereinfachtes Blockdiagramm
Typisches Applikations-Schaltungsdiagramm
Weitere Ressourcen
Veröffentlichungsdatum: 2024-07-23
| Aktualisiert: 2025-05-15
