Texas Instruments PGA855EVM-Evaluierungsmodul
Das Evaluierungsmodul PGA855EVM von Texas Instruments ist zur Evaluierung der Leistung des hochpräzisen Verstärkers PGA855 mit programmierbarer Verstärkung und Differenzausgängen ausgelegt. Der PGA855 Verstärker verfügt über Super-Beta-Eingangstransistoren, die eine extrem niedrige Eingangs-Offsetspannung, Offset-Drift, Eingangsruhestrom, Eingangsspannungsrauschen und Stromrauschen bieten. Dieses Evaluierungsmodul arbeitet mit Eingangsnetzteilen (±4 V (8 V) bis ±18 V (36 V)) und Ausgangsnetzteilen (±2,25 V (4,5 V) bis ±18 V (36 V)).Merkmale
- Bietet Zugriff auf Funktionen und misst die Leistung des PGA855
- Zugriff auf die Ausgangsspannungs-Gleichtaktsteuerung (VOCM) und die VO+- und VO--Pins für eine einfache Auswertung
- SubMiniatur-Anschlüsse und Testpunkte der Version A (SMA) ermöglichen schnelle Tests
- Der programmierbare Gain-Verstärker (PGA) kann von 0,125 V/V bis 16 V/V konfiguriert werden
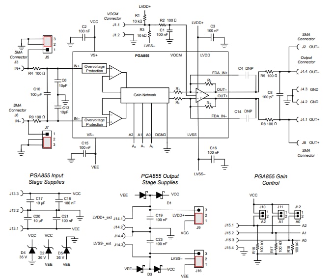
Schaltplan-Diagramm
Veröffentlichungsdatum: 2024-01-05
| Aktualisiert: 2024-01-17
