Texas Instruments TCAN1043N-Q1 Automotive-CAN-FD-Transceiver
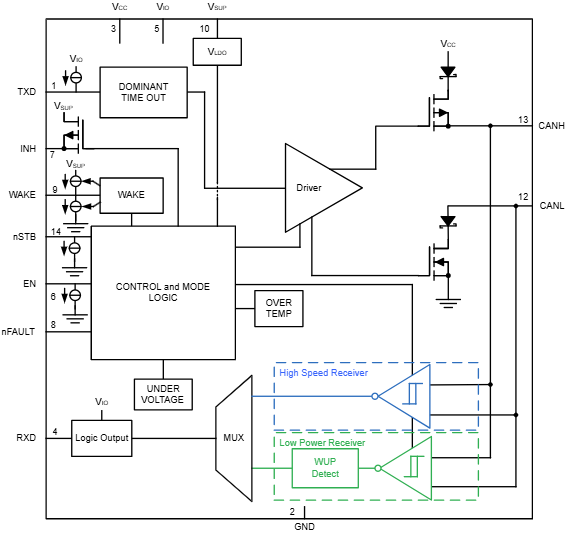
Der TCAN1043N-Q1 Automotive-CAN-FD-Transceiver von Texas Instruments ist ein Hochgeschwindigkeits Controller Area Network(CAN)-Transceiver, der die Anforderungen von ISO 11898-2:2024 erfüllt. Dieser Transceiver unterstützt klassisches CAN und CAN FD bis zu 8 Mbps und arbeitet mit einem breiten Eingangsspannungsbereich. Der TCAN1043N-Q1 Transceiver bietet Betriebsmodi einschließlich Normal, Silent, Standby und stromsparende Schlafmodi. Dieser Transceiver verfügt über drei separate Versorgungseingänge, VSUP, VCC und VIO. Die TCAN1043N-Q1 Bauteile sind AEC-Q100-qualifiziert für Fahrzeuganwendungen. Typische Applikationen sind Automotive-Gateway, Erweiterte Fahrerassistenzsysteme (FAS), industrieller Transport, Karosserieelektronik und Beleuchtung, Hhybride-, elektrische und Antriebsstrangsysteme sowie Infotainment und Kombiinstrumente für Fahrzeuge.Der TCAN1043N-Q1 Transceiver unterstützt den Hochspannungsausgang INH zur Steuerung der Systemleistung und den lokalen Wake-up-Support über den WAKE-Pin. Zu den Schutzfunktionen gehören Unterspannungserkennung, Thermal Shutdown (TSD), TXD Dominant State Timeout (TXD DTO) und ±58 V Busfehlerschutz. Der TCAN1043N-Q1 Transceiver ist in 14-poligen bedrahteten Gehäusen (SOT und SOIC) und in bleifreien Gehäusen (VSON) mit benetzbaren Flanken für eine verbesserte Fähigkeit zur automatischen optischen Inspektion (AOI) erhältlich.
Merkmale
- AEC Q100 Qualifiziert für Automobilanwendungen
- Funktionale Sicherheit:
- Dokumentation zur Unterstützung des Designs von funktionalen Sicherheitssystemen ist verfügbar
- Erfüllt die Anforderungen der ISO 11898-2:2024
- Großer Betriebsspannungsbereich am Eingang
- Unterstützt klassischen CAN und CAN FD bis zu 8 MBit/s
- Unterstützung der 1,7-V- bis 5,5-V-VIO-Pegelverschiebung
- Betriebsmodi:
- Normaler Modus
- Stummmodus
- Standby-Modus
- Ruhemodus mit geringem Stromverbrauch
- Hochspannungs-INH-Ausgang für die Systemleistungssteuerung
- Lokale Aktivierungsunterstützung über den WAKE-Pin
- Bus- und E/A-Klemmen sind hochohmig (keine Belastung des Betriebsbusses oder der Anwendung)
- Schutzfunktionen:
- ±58 V CAN-Bus-Fehlertoleranz
- Lastabwurf-Unterstützung auf VSUP
- ESD-Schutz gemäß IEC
- Unterspannungsschutz
- Übertemperaturschutz
- TXD-dominantes Status-Timeout (TXD DTO)
- Erhältlich in 14-poligen bedrahteten Gehäusen (SOT und SOIC) und in bleifreien Gehäusen (VSON) mit benetzbaren Flanken für eine verbesserte Fähigkeit zur automatischen optischen Inspektion (AOI)
Applikationen
- Karosserieelektronik und Beleuchtung
- Automotive-Gateway
- Erweiterte Fahrerassistenzsysteme (ADAS)
- Infotainment- und Kombi-Systeme
- Hybrid-, Elektro- und Antriebsstrangsysteme
- Personentransportfahrzeuge – Elektrofahrräder
- Industrietransport
Funktionales Blockdiagramm
Typisches Applikations-Schaltungsdiagramm
Veröffentlichungsdatum: 2025-01-28
| Aktualisiert: 2025-08-22
