Texas Instruments TCAN340x-Q1 Automotive-CAN-FD-Transceiver
Texas Instruments TCAN340x-Q1 Automotive Controller Area Network (CAN) FD Transceiver sind kompatibel mit den Anforderungen der Physical Layer gemäß der ISO 11898-2:2016 Hochgeschwindigkeits-CAN-Spezifikation. Diese TRANSCEIVER verfügen über eine 3,3 V Einzelversorgungsspannung, die den 5 V Regler überflüssig macht, wodurch BOM-Kosten gespart und der Platz auf der Leiterplatte reduziert wird. Die TCAN340x-Q1 Tranceiver sind für elektromagnetische Verträglichkeit (EMV) für klassische CAN FD- und CAN-Netzwerke bis zu 5 Mbps und für den Betrieb in einfacheren Netzwerken bis zu 8 Mbps zertifiziert. Zu den Schutzfunktionen dieser Tranceiver gehören ±58 V Busfehlerschutz, Unterspannungsschutz, TXD-dominante Time-Out (DTO) und Thermal-Shutdown-Schutz (TSD). Typische Applikationen sind Automotive- und Transportwesen, Body Control Module, Automotive Gateway, Advanced Driver Assistance System (ADAS) und Infotainment. Die TCAN340x-Q1 Bauteile sind gemäß AEC-Q100 für Fahrzeuganwendungen zugelassen.Die TCAN3403-Q1 Transceiver arbeiten im normalen Modus und im stromsparenden Standby-Modus und die TCANC3404-Q1 Transceiver arbeiten im extrem stromsparender Shutdown-Modus. Der TCANC3403-Q1 verfügt über eine interne Logikpegelumsetzung über den Pin VIO, der die direkte Schnittstelle der Transceiver-I/Os zu den Logikpegeln 1,8 V, 2,5 Voder 3,3 V ermöglicht. Diese CAN FD-Transceiver sind im SOIC-8/VSON-8 Industriestandard und in platzsparenden Gehäusen mit kleiner Grundfläche SOT-23 erhältlich.
Merkmale
- AEC-Q100 qualifiziert für Automobilanwendungen
- 3,3 V Einzelversorgungsbetrieb:
- Eliminiert den 5 V Regler, spart BOM-Kosten und reduziert den Platz auf der Leiterplatte
- Ausgezeichneter EMC-Betrieb in homogenen und heterogenen Netzwerken
- Kompatibel mit den Anforderungen gemäß der ISO 11898-2:2016 Physical-Layer-Standards
- Funktionale Sicherheit:
- Dokumentation zur Unterstützung des Designs von funktionalen Sicherheitssystemen ist verfügbar
- Unterstützung von klassischer CAN- und optimierter CAN-FD-Leistung bei 2, 5 und 8 MBit/s
- Kurze und symmetrische Laufzeitverzögerungen und eine verbesserte Timingspanne
- 1,7 V bis 3,6 V I/O-Spannungsbereich unterstützt (TCANC3403-Q1)
- Gleichtakteingangsspannung beim Empfänger: ±30 V
- Schutzfunktionen:
- Bus-Fehlerschutz: ±58 V
- ±8 kV ISO 10605 ESD auf Bus-Pins
- Unterspannungsschutz
- TXD-dominantes Timeout (DTO)
- Übertemperaturschutz (TSD)
- Betriebsmodi:
- Normalmodus
- Geringer Stromverbrauch im Standby-Modus unterstützt ferngesteuerte Aktivierungsanfrage
- Extrem stromsparender Abschaltmodus (TCANC3404-Q1)
- Optimiertes Verhalten im ausgeschalteten Zustand:
- Bus- und Logik-Pins mit Hochimpedanz (keine Last zu Betriebs-Bus oder Applikation)
- Hot-Plug-fähig: Einschalten/ausschalten mit störungsfreiem Betrieb auf Bus und RXD-Ausgang
- 8-Pin-SOIC, kleinstem Footprint SOT-23 und bleifreies VSON-8 Gehäuse mit benetzbaren Flanken für automatisierte optische Inspektion (AOI)
Applikationen
- Fahrzeuganwendungen und Transportwesen
- Bordnetzsteuermodule
- Automotive-Gateway
- ADAS
- Infotainment
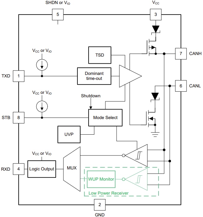
Funktionales Blockdiagramm
Schaltplan-Diagramm
Typisches Applikations-Schaltungsdiagramm
Weitere Ressourcen
Veröffentlichungsdatum: 2024-07-23
| Aktualisiert: 2025-05-15
