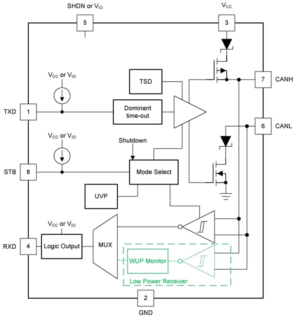
Diese Transceiver verfügen über eine zertifizierte elektromagnetische Verträglichkeit (EMC) für die Verwendung mit klassischen CAN FD- und CAN-Netzwerken bis zu 5 Megabit pro Sekunde (Mbps). Der Betrieb in einfacheren Netzwerken ist mit diesen Geräten bis zu 8 Mbps möglich. er TCAN3413 enthält eine interne Logikpegelumsetzung über den VIO -Pin. Die Geräte ermöglichen die direkte Anbindung der Transceiver-E/A an die Logikpegel 1,8 V, 2,5 Voder 3,3 V. Die Transceiver unterstützen einen stromsparenden Standby-Modus und einen Wake-Over-CAN, der mit dem in ISO 11898-2:2016 definierten Wake-Up-Pattern (WUP) übereinstimmt.
Die Transceiver verfügen über eine thermische Abschaltung (TSD), einen TXD-dominanten Timeout (DTO), eine Unterspannungserkennung und einen ±58 V Busfehlerschutz. Die Geräte verfügen über ein definiertes Fail-Safe-Verhalten bei Floating-Pin oder Unterspannung in der Stromversorgung. Die Texas Instruments TCAN341x sind in den Industriestandard-Gehäusen SOIC-8, VSON-8und in den Platz sparenden Gehäusen mit kleiner Grundfläche SOT-23 erhältlich.
Merkmale
- 3,3 V Single-Supply-Betrieb macht den 5 V Regler überflüssig, spart BOM-Kosten und reduziert den Platz auf der Leiterplatte
- Ausgezeichneter EMV-Betrieb in homogenen und heterogenen Netzwerken
- Kompatibel mit den Anforderungen des ISO 11898-2:2016 Physical Layer Standard
- Unterstützung von klassischem CAN und optimierter CAN FD-Leistung unter 2 Mbps, 5 Mbpsund 8 Mbps, kurze und symmetrische Ausbreitungsverzögerungen für verbesserte Timing-Marge
- TCAN3413 unterstützt einen E/A-Spannungsbereich von 1,7 V bis 3,6 V
- Gleichtakt-Eingangsspannung des Empfängers: ±30 V
- Schutzmerkmale
- Busfehlerschutz von ±58 V
- IEC ESD-Schutz an Buspins von ±10 kV
- Unterspannungsschutz
- TXD-dominantes Timeout (DTO)
- Übertemperaturschutz (TSD)
- Betriebsmodi
- Normalmodus
- Energie sparender Standby-Modus mit Unterstützung für Remote-Wakeup-Anfragen
- Ultra-Low-Power-Shutdown-Modus nur für TCAN3414
- Optimiertes Verhalten im ausgeschalteten Zustand
- Bus- und Logikpins sind hochohmig (keine Belastung des Betriebsbusses oder der Applikation)
- Hot-Plug-fähig: störungsfreier Betrieb von BUS und RXD-Ausgang beim Ein- und Ausschalten
- 8-Pin SOIC, kleiner Footprint SOT-23und bleifreies VSON-8 Gehäuse mit verbesserter Fähigkeit zur automatischen optischen Inspektion (AOI)
Applikationen
- Fabrikautomatisierung
- Netzinfrastruktur
- Industrie-Transportsysteme
- Motorantriebe
Funktionales Blockdiagramm

