Texas Instruments TL7700 Spannungswächter

Der Texas Instruments TL7700 Spannungswächter ist ein bipolarer integrierter Schaltkreis, der für den Einsatz als Reset-Controller in Mikrocomputern und MPU-Systemen ausgelegt ist. Die Sensor-Spannung kann mit zwei externen Widerständen auf einen Wert eingestellt werden, der größer als 0,5 V ist. Die Schaltungsfunktion ist mit einer Versorgungsspannung im 1,8V- bis 40V-Bereich sehr stabil. Die Mindest-Stromversorgung ermöglicht die Verwendung in einem AC-Leitungsbetrieb, im tragbaren batteriebetriebenen Betrieb und in Fahrzeuganwendungen. Das TL7700 Bauteil ist für den Betrieb bei Temperaturen von -40 °C bis +85 °C ausgelegt.

Merkmale

  • Sensor-Spannung mit zwei externen Widerständen einstellbar
  • 1,0 % Sensor-Spannungstoleranz (25 °C)
  • Verstellbare Hysterese von Sensor-Spannung
  • Großer Betriebsspannungsversorgungsbereich: 1,8 V bis 40 V
  • Großer Betriebstemperaturbereich: -40 °C bis 85 °C
  • Geringer Stromverbrauch: ICC = 0,6 mA typisch, VCC = 40 V

Applikationen

  • Digitale Signalprozessoren (DSPs)
  • Mikrocontroller (MCUs)
  • FPGAs, ASICs
  • Notebooks, Desktop-Computer
  • Set-Top-Boxen
  • Industrie-Steuerungssysteme

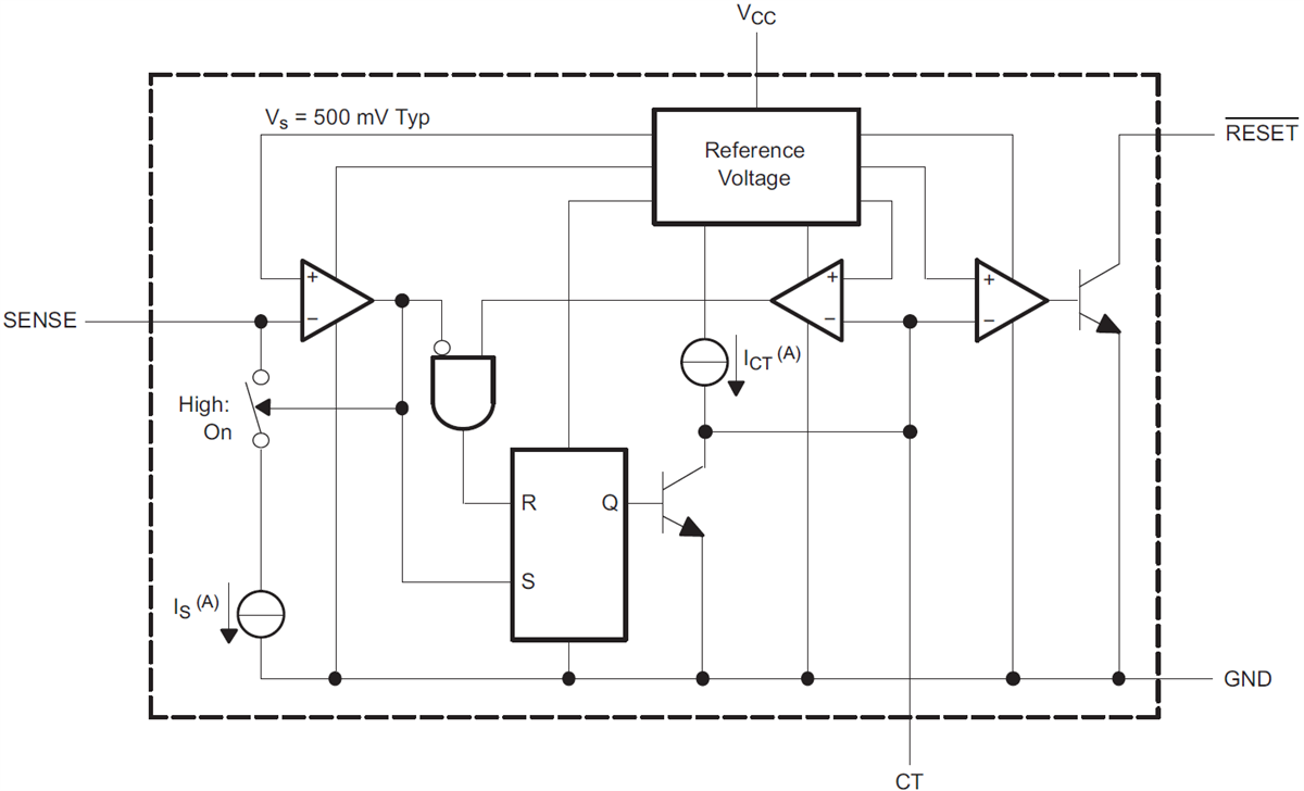
Funktionales Blockdiagramm

Blockdiagramm - Texas Instruments TL7700 Spannungswächter
Veröffentlichungsdatum: 2018-10-30 | Aktualisiert: 2025-08-01