Texas Instruments TLIN1022-Q1/TLIN2022-Q1 Dual-LIN-Transceiver
Der Texas Instruments TLIN1022-Q1/TLIN2022 Dual-LIN-Transceiver (Local Interconnect Network) ist ein Physical-Layer-Transceiver mit integrierten Aufweck- und Schutzfunktionen. Jedes der Bauteile ist mit LIN 2.0-, LIN 2.1-, LIN 2.2-, LIN 2.2A- und ISO/DIS-17987–4.2-Standards konform. Ein LIN ist ein eindrahtiger, bidirektionalen Bus der in der Regel für in Fahrzeuge integrierte Netzwerke mit niedrigen Geschwindigkeiten und Datenraten bis zu 20 kBit/s verwendet wird. Der TLIN1022-Q1/TLIN2022-Q1 ist zur Unterstützung von 12 V (TLIN1022-Q1) oder 24 V (TLIN2022-Q1) Applikationen mit größerem Betriebsspannungsbereich und zusätzlichem Bus-Fehlerschutz ausgelegt. Der LIN-Empfänger unterstützt Datenraten bis zu 100 kBit/s für eine In-Line-Programmierung. Das TLIN1022-Q1/TLIN2022-Q1 wandelt den LIN-Protokoll-Datenstrom auf dem TXD-Eingang mit einem strombegrenzten Wave-Shaping-Treiber, der die elektromagnetischen Emmissionen (EME) reduziert, in ein LIN-Bussignal weiter. Der Empfänger wandelt den Datenstrom in Logikpegelsignale um, die dann über den Open-Drain-RXD-Pin an den Mikroprozessor gesendet werden. Mit dem Schlafmodus, der die Aktivierung über den LIN-Bus oder EN-Pin ermöglicht, kann ein extrem geringer Stromverbrauch erzielt werden.The LIN receiver supports data rates up to 100kbps for in-line programming. The Texas Instruments TLIN1022-Q1/TLIN2022-Q1 converts the LIN protocol data stream on the TXD input into a LIN bus signal using a current-limited wave-shaping driver, which reduces electromagnetic emissions (EME). The receiver converts the data stream to logic-level signals sent to the microprocessor through the open-drain RXD pin. Ultra-low current consumption is possible using the sleep mode, which allows wake-up via LIN bus or pin.
Merkmale
- Nach AEC-Q100 für Automobil-Applikationen qualifiziert
- Bauteiltemperatur: –40 °C bis 125 °C Umgebung
- HBM-Bauteilklassifikationsstufe: ±8 kV
- CDM-Bauteilklassifikationsstufe: ±1,5 kV
- Konform mit LIN 2.0, LIN 2.1, LIN 2.2, LIN 2.2A und ISO/DIS 17987–4.2
- Erfüllt die SAEJ2602 Empfohlene Praxis für LIN
- Unterstützung für 12 V (TLIN1022-Q1) oder 24 V (TLIN2022-Q1) Batterieapplikationen
- LIN-Datenübertragungsraten von bis zu 20 kBit/s
- Große Betriebsbereiche
- 4 V bis 36 V Versorgungsspannung (TLIN1022-Q1)
- 4 V bis 45 V Versorgungsspannung (TLIN2022-Q1)
- ±45 V (TLIN1022-Q1) oder 58 V (TLIN2022-Q1) LIN-Bus-Fehlerschutz
- Schlafmodus: ein extrem niedriger Stromverbrauch ermöglicht den Aufweckvorgang vom
- LIN-Bus
- Lokales Aufwecken über EN
- Einschalten/ausschalten mit störungsfreiem Betrieb
- Schutzfunktionen
- Unterspannungsschutz auf VSUP
- TXD-dominanter Timeout-Schutz (DTO)
- Übertemperaturschutz
- Spannungsfreie Knoten oder Erdungsabschalt-Ausfallsicherung auf Systemebene
- Erhältlich im SOIC-Gehäuse (14) und VSON-Gehäuse (14) ohne Anschlüsse mit verbesserter automatischer optischer Inspektionsfähigkeit (AOI)
Applikationen
- Karosserieelektronik und Beleuchtung
- Hybrid-, Elektro- und Antriebsstrang-Systeme
- Infotainment- und Kombi-Systeme
- Haushaltsgeräte
Datenblätter
Videos
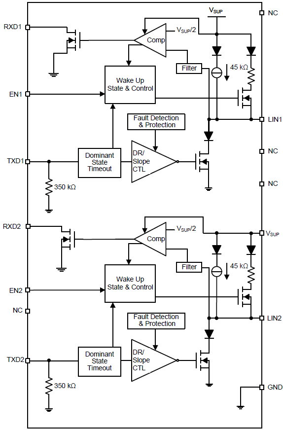
Funktionales Blockdiagramm
Veröffentlichungsdatum: 2018-06-29
| Aktualisiert: 2023-03-09
