Texas Instruments TLIN1027-Q1/TLIN2027-Q1 LIN-Transceiver
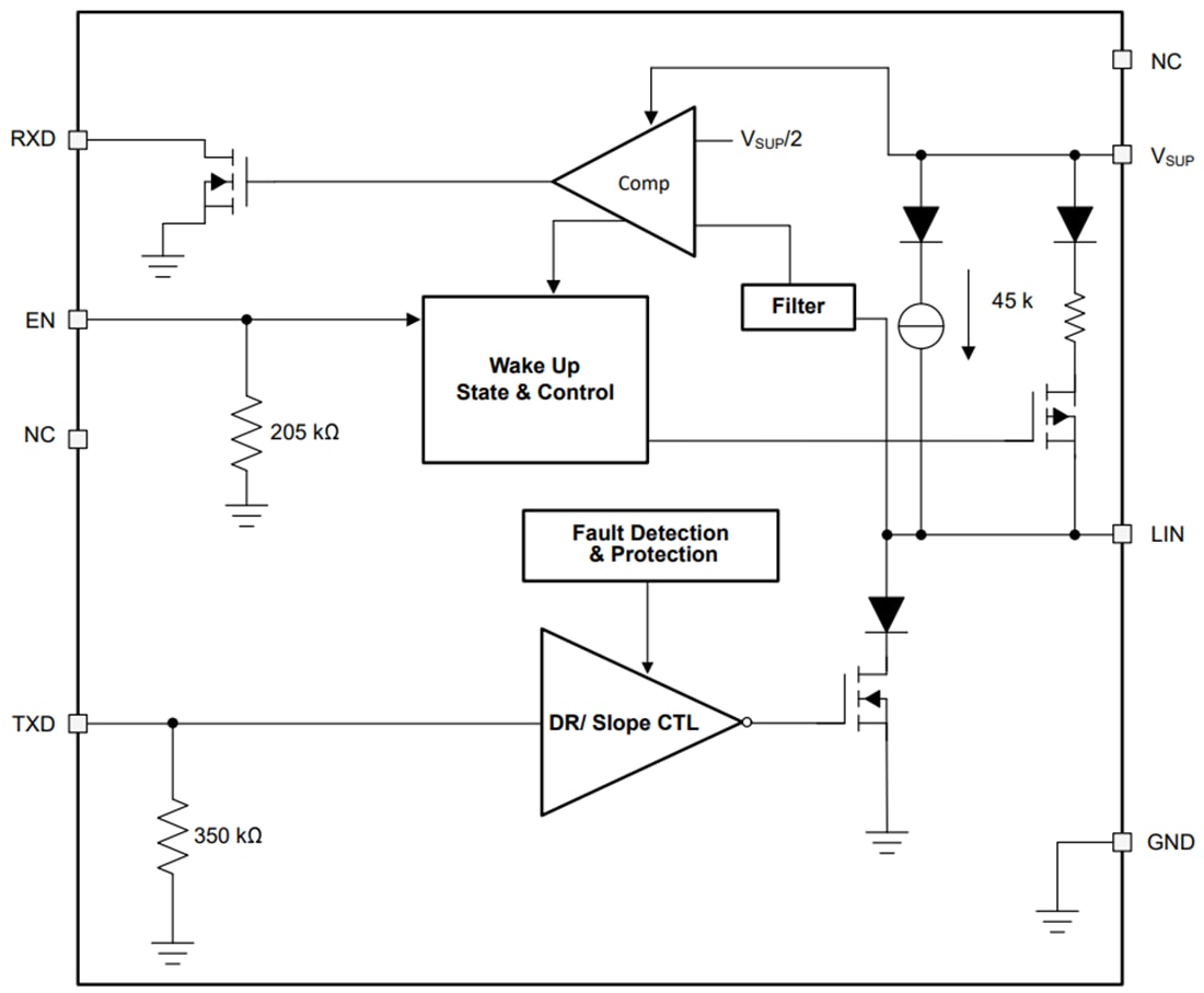
Der Texas Instruments TLIN1027-Q1/TLIN2027-Q1 LIN-Transceiver (Local Interconnect Network) ist ein Physical-Layer-Transceiver mit integrierten Aktivierungs- und Schutzfunktionen. Darüber hinaus ist das Bauteil mit den LIN 2.0-, LIN 2.1-, LIN 2.2-, LIN 2.2A- und ISO/DIS 17987-4.2-Standards kompatibel. Das LIN ist ein eindrahtiger, bidirektionalen Bus der in der Regel für in Fahrzeuge integrierte Netzwerke mit Datenraten von bis zu 20 kBit/s verwendet wird. Der TLIN1027-Q1 ist zur Unterstützung von 12-V-Applikationen ausgelegt, während der TLIN2027-Q1 zur Unterstützung von 24-V-Applikationen ausgelegt ist. Beide verfügen über eine größere Betriebsspannung und einen zusätzlichen Bus-Fehlerschutz.Der LIN-Empfänger unterstützt Datenraten bis zu 100 kBit/s für eine schnellere In-Line-Programmierung. Das TLIN1027-Q1/TLIN2027-Q1 von Texas Instruments wandelt den LIN-Protokoll-Datenstrom auf dem TXD-Eingang mit einem strombegrenzten Wave-Shaping-Treiber, der die elektromagnetischen Emmissionen (EME) reduziert, in ein LIN-Bussignal weiter. Der Empfänger wandelt den Datenstrom in Logiksignalpegel um, die dann über den Open-Drain-RXD-Pin an den Mikroprozessor gesendet werden. Mit dem Schlafmodus, der die Aktivierung über den LIN-Bus oder EN-Pin ermöglicht, kann eine extrem geringe Stromaufnahme erzielt werden.
Merkmale
- AEC-Q100-qualifiziert für Fahrzeuganwendungen
- Temperaturklasse 1 TA: -40 °C bis +125 °C
- HBM-Bauteil-Zertifizierungsstufe: ±8 kV
- CDM-Bauteil-Zertifizierungsstufe: ±1,5 kV
- Kompatibel mit LIN 2.0, LIN 2.1, LIN 2.2, LIN 2.2 A und ISO/DIS 17987-4.2 (siehe Schalteigenschaften)
- Kompatibel mit empfohlenem Vorgehen für LIN gemäß SAE J2602
- Unterstützt ISO 9141 (K-Leitung)
- Unterstützt Applikationen von 12 V (TLIN1027-Q1) und 24 V (TLIN2027-Q1)
- LIN-Datenübertragungsraten von bis zu 20 kBit/s
- Große Betriebsbereiche
- Versorgungsspannung: 4 V bis 36 V
- LIN-Bus-Fehlerschutz: ±45 V
- Schlafmodus (extrem niedriger Stromverbrauch ermöglicht ein Aktivierungsereignis von)
- LIN-Bus
- Lokale Aktivierung über EN
- Kein dominantes Zustands-Timeout
- Ein- und Ausschalten des störungsfreien Betriebs
- Schutzfunktionen
- Unterspannungsschutz auf VSUP
- Übertemperaturschutz
- Spannungsfreie Knoten oder Erdungsabschalt-Ausfallsicherung auf Systemebene
- Erhältlich im SOIC-Gehäuse (8) und unbedrahteten VSON-Gehäuse (8) mit verbesserter automatischer optischer Inspektionsfähigkeit (AOI)
Applikationen
- Karosserieelektronik und Beleuchtung
- Infotainment und Kombiinstrumente
- Hybrid-Elektrofahrzeuge und Antriebsstrangsysteme
- Passive Sicherheit
- Haushaltsgeräte
Datenblätter
Funktionales Blockdiagramm
Veröffentlichungsdatum: 2021-01-07
| Aktualisiert: 2022-03-11
