Texas Instruments TLV1872EVM Evaluierungsmodul
Das TLV1872EVM Evaluierungsmodul von Texas Instruments wurde entwickelt, um die Leistung eines Hochgeschwindigkeits-Zweikanal-Komparators TLV1872 zu evaluieren. Dieses Evaluierungsmodul wandelt das 10-Pin DGS-Gehäuse in ein 10-Pin DIP-Footprint um und vereinfacht das Prototyping. Das Modul TLV1872EVM verfügt über getrennte Eingangs- und Ausgangsversorgungen, eine geringe Laufzeitverzögerung, einen Push-Pull-Ausgang und einen Rail-to-Rail-Eingang. Dieses Evaluierungsmodul ist im DGS-Gehäuse (10-Pin VSSOP) erhältlich.Merkmale
- Niedrige Verzögerungszeit
- Fähigkeit zum Testen mit einer Schaltung auf einem Breadboard
- Mehrere Testpunkte zur Messung der Komparatorpins
- Rail-to-Rail-Eingang
- Getrennte Eingangs- und Ausgangsversorgung
- Niedriger Versorgungsstrom
- Niedrige Eingangsoffsetspannung
- DGS-Gehäuse 10-pin VSSOP
Blockdiagramm
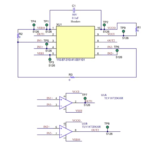
Schaltschema Diagramm
Veröffentlichungsdatum: 2024-04-19
| Aktualisiert: 2024-05-21
