Texas Instruments TLV3607EVM Evaluierungsmodul
Das TLV3607EVM Evaluierungsmodul von Texas Instruments ermöglicht die Evaluierung des TLV3607 Hochgeschwindigkeits-Zweikanal-Komparators. Der TLV3607 ist für Niederspannungs-Differentialsignale (LVDS) ausgelegt, die Hochgeschwindigkeitssignale zur Verbindung von Bauteilen, beispielsweise FPGAs, mit minimaler Verlustleistung bereitstellen. Das TLV3607EVM von TI bietet Layout-Optionen, die die Evaluierung der Leistung mit verschiedenen Messtools vereinfachen.Merkmale
- Evaluiert die Komparatorleistung mit einer Laufzeitverzögerung von 800 ps
- Fähigkeit, Ausgänge mit mehreren Messmethoden zu messen (SMA, aktive Sonde)
- Geringe Laufzeitverzögerung
- Geringe Übersteuerungsdispersion
- Hohe Toggelfrequenz
- Erkennungsfunktion mit schmaler Pulsbreite
- LVDS-Ausgang
- Niedrige Eingangs-Offsetspannung
- RTE 16-Pin-WQFN-Gehäuse
Technische Daten
- Versorgungsbereich: +2,4 V bis +5,5 V
- Gleichtakt-Eingangsspannungsbereich von (VEE - 0,2 V) bis (VCCI + 0,2 V)
Lieferumfang Kit
- 1 x TLV3607EVM
- 4 Steckbrückenkappen
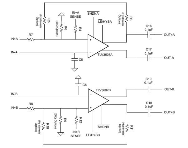
Blockdiagramm
PCB-Layout
Veröffentlichungsdatum: 2023-08-09
| Aktualisiert: 2023-08-17
