Texas Instruments TLV61220A Aufwärtswandler mit niedriger Eingangsspannung
Der Texas Instruments TLV61220A Aufwärtswandler mit niedriger Eingangsspannung bietet eine Stromversorgungslösung für Geräte, die Alkali-, NiCd/NiMH-Akkus mit 1 bis 3 Zellen, Li-Ion-Akkus mit 1 Zelle oder Li-Primärbatterien. erzeugt werden. Dieser Wandler verfügt über einen Wirkungsgrad von bis zu 95 % bei typischen Betriebsbedingungen, einen Betriebseingangsspannungsbereich von 0,7 V bis 5,5 V und einen minimalen Schaltstrom von 200 mA. Der TLV61220A Wandler verfügt über einen einstellbaren Ausgangsspannungsbereich von 1,8 V bis 5,5 V, der über einen externen Widerstandsteiler programmiert wird oder intern auf eine feste Ausgangsspannung eingestellt ist. Dieser Aufwärtswandler unterstützt eine hysteretische Controller-Topologie mit Synchrongleichrichtung, um einen maximalen Wirkungsgrad bei minimalen Ruheströmen zu erzielen. Die Schutzfunktionen umfassen Ausgangsüberspannungs-, Übertemperatur- und Eingangs-Unterspannungssperre (UVLO). Der TLV61220A Aufwärtswandler mit niedriger Eingangsspannung ist in einem dünnen A 6-Pin-SOT-23-Gehäuse (DBV) erhältlich. Zu den typischen Anwendungen gehören solar- oder brennstoffzellenbetriebene Applikationen, Verbraucher- und tragbare Medizinprodukte, Körperpflegeprodukte, weiße oder Status-LEDs und Smartphones.Merkmale
- Wirkungsgrad von bis zu 95 % bei typischen Betriebsbedingungen
- 5,5 μA Ruhestrom
- Einschalten in die Last bei 0,7 V Eingangsspannung
- 0,7 V bis 5,5 V Betriebseingangsspannungsbereich
- Einstellbarer Ausgangsspannungsbereich: 1,8 V bis 5,5 V
- Durchgangsfunktion während Abschaltung
- 200 mA Mindestschaltstrom
- Schutzfunktionen:
- Ausgangsüberspannung
- Übertemperatur
- Eingangs-Unterspannungssperre
- Kleines, dünnes 6-Pin-SOT-23-Gehäuse
Applikationen
- Batteriebetriebene Applikationen:
- Ein- bis Dreizellen-Alkalin und NiCd/NiMH
- Einzellen-Li-Ion oder Li-Primär
- Solar- oder brennstoffzellenbetriebene Applikationen
- Verbraucher- und tragbare Medizinprodukte
- Körperpflegeprodukte
- Weiße oder Status-LEDs
- Smartphones
Typisches Applikations-Schaltungsdiagramm
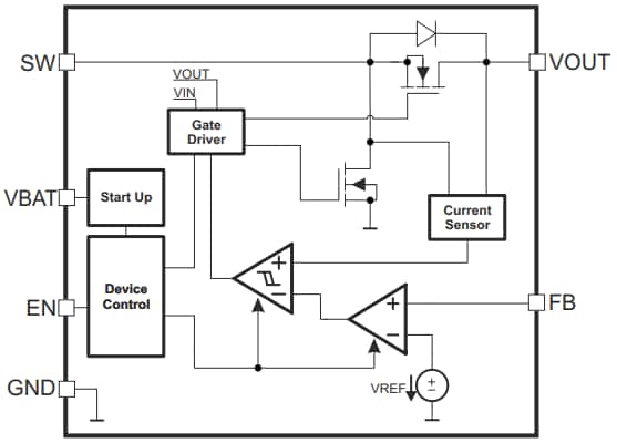
Funktionales Blockdiagramm
Schaltschema
Veröffentlichungsdatum: 2025-01-24
| Aktualisiert: 2025-03-20
