Texas Instruments TLV742P Low-Dropout-Linearspannungsregler

Die Low-Dropout-Linearspannungsregler (LDOs) TLV742P von Texas Instruments sind so optimiert, dass sie durch die Unterstützung eines breiten Ausgangsspannungsbereichs eine hervorragende Leistung bieten. Diese LDOs können direkt die Eingangs-Ausgangsspannung einer einzelnen Zellen-Li-Ionen-Batterie so niedrig wie 0,85 V regeln. Wenn er verwendet wird, um einen DC-DC-Wandlerausgang nachzuregeln, unterdrückt der hohe PSRR von 55 dB bei 1 MHz die Welligkeit, um ein stabiles, rauscharmes, gut geregeltes VOUT bereitzustellen. Der TLV742P verfügt über eine aktive Ausgangsentladefunktion, die dazu beiträgt, dass die Ausgangsleistung niedrig gehalten wird, während das System deaktiviert ist, im Standby-Modus oder im Ruhemodus. Darüber hinaus ist ein Überstromschutz vorhanden, um das Bauteil im Falle eines Kurzschlusses des Ausgangs und einer thermischen Abschaltung zu schützen, um eine Überhitzung zu vermeiden.

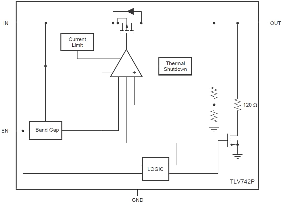
The Texas Instruments TLV742P has an active output discharge feature that helps ensure the output is kept low while the system is disabled, in standby mode, or in sleep mode. Additionally, overcurrent protection is present to protect the device in the event of an output short, along with thermal shutdown to prevent overheating.

Merkmale

  • Eingangsspannungsbereich: -2 V bis -5,5 V
  • Feste Ausgangsspannungskombinationen möglich von 0,85 V bis 5,0 V in 50mV-Schritten
  • 0,5 % typische Ausgangsspannungs-Genauigkeit
  • Hohe PSRR
    • 55 dB bei 1 MHz
  • IQ, wenn aktiviert: 25 μA
  • IQ, wenn deaktiviert: 1 μA
  • Aktive Ausgangsentladung
  • Übertemperatur- und Überstromschutz
  • Gehäuse
    • 1 mm×1 mm DQN (X2SON)

Applikationen

  • Point-of-Sale
  • Kamera- und Machine Vision-Module
  • Spielzeug und Spiele
  • Gebäudeautomatisierung und Videoüberwachung
  • Fernseher und Set-Top-Boxen

Funktionales Blockdiagramm

Blockdiagramm - Texas Instruments TLV742P Low-Dropout-Linearspannungsregler
Veröffentlichungsdatum: 2018-06-01 | Aktualisiert: 2023-02-03