Texas Instruments TLV9051DPWEVM Evaluierungsmodul

Das Texas Instruments TLV9051DPWEVM Evaluierungsmodul ist zur Evaluierung der Funktionsweise des TLV9051DPW konfiguriert. Die TLV9051DPW High Slew-Rate-Operationsverstärker sind für den Niederspannungsbetrieb von 1,8 V bis 5,5 Voptimiert. Diese Bauteile eignen sich hervorragend für kostenempfindliche Applikationen, bei denen ein Betrieb mit niedriger Spannung, hoher Anstiegsrate und niedrigem Ruhestrom erforderlich sind.

Das TI TLV9051DPWEVM Evaluierungsmodul wird mit dem TLV9051DPW auf der Platine geliefert, so dass die Entwickler die passiven Komponenten für die gewünschte Schaltungskonfiguration bestücken können. Der TLV9051DPWEVM kann einfach als invertierender, nicht-invertierender und Differenzverstärker konfiguriert werden, was eine schnelle Evaluierung und Überprüfung des Designkonzepts ermöglicht.

Merkmale

  • TLV9051DPW auf dem Auswertungsmodul ausgefüllt
  • Nicht-invertierende, invertierende und Differenzverstärker-Schaltungskonfigurationen verfügbar
  • Schaltplan im Siebdruckverfahren auf dem Auswertemodul
  • Mehrere Anschlussoptionen für Eingangs- und Ausgangsverbindungen, einschließlich SMA, Testpunkt und Drähte

Lieferumfang Kit

  • TLV9051DPWEVM evaluierungsmodul
  • Kopfleisten mit vier Positionen (TS-104-G-A)

Übersicht

Texas Instruments TLV9051DPWEVM Evaluierungsmodul

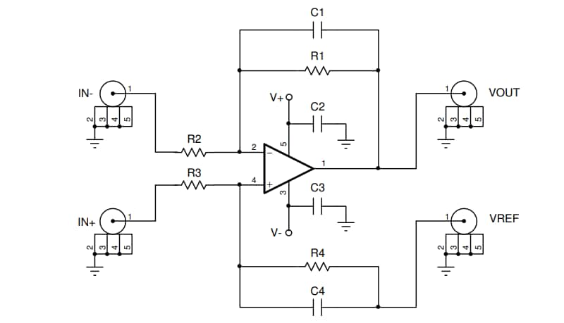
Schaltschema

Schaltplan - Texas Instruments TLV9051DPWEVM Evaluierungsmodul
Veröffentlichungsdatum: 2020-10-12 | Aktualisiert: 2024-08-30