Texas Instruments TLV910x Universal-Operationsverstärker
Texas Instruments TLV910x Universal-Operationsverstärker bieten eine hervorragende DC-Präzision und AC-Leistung, einschließlich Rail-to-Rail-Ein-/Ausgang, geringer Offset (± 300 µV, typ.), geringer Offset-Drift (± 0,5 µV/°C, typ.) und 1,1 MHz Bandbreite. Der TLV910x ist ein robuster leistungsstarker Operationsverstärker für Industrieapplikationen mit hoher Spannung.Merkmale
- Rail-to-Rail-Ein-/Ausgang
- Große Bandbreite: 1,1 MHz GBW
- Geringer Ruhestrom: 120 µA pro Verstärker
- Niedrige Offsetspannung: ±300 µV
- Niedrige Offsetspannungsdrift: ±0,6 µV/°C
- Rauscharm: nV/√Hz bei 10 kHz
- Hohe Gleichtaktunterdrückung: 110 dB
- Geringer Bias-Strom: ±10 pA
- Hohe Anstiegsrate: 4,5 V/µs
- Großer Versorgungsbereich: ±1,35 V bis ±8 V, 2,7 V bis 16 V
- Robuste EMIRR-Performance: 77 dB bei 1,8 GHz
Applikationen
- Zentral- und Solarstringwechselrichter
- Waschmaschine und Trockner, Kühlschrank
- Makro-Funkfernsteuerungsgerät (RRU)
- Servoantrieb-Steuermodul
- Resolver- und Motor-Encoder
- High-Side- und Low-Side-Stromsensoren
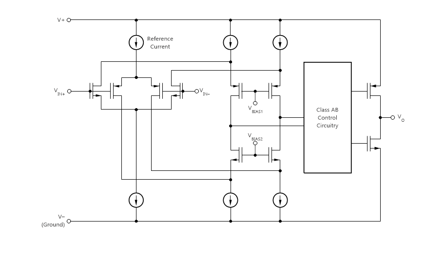
Blockdiagramm
Veröffentlichungsdatum: 2019-05-21
| Aktualisiert: 2025-05-15
