Texas Instruments TLV930x MUX-freundliche Operationsverstärker
Texas Instruments TLV930x MUX-freundliche Operationsverstärker (OPVs) sind eine Produktfamilie von kostenoptimierten 40-V-Operationsverstärker. Diese Bauteile bieten starke Universal-DC- und AC-Spezifikationen, einschließlich Rail-to-Rail-Ausgang, geringes Offset (±0,5 mV, typisch), niedrige Offsetdrift (±2 µV/°C, typisch), und 1-MHz-Bandbreite. Der TLV930x verfügt über praktische Funktionen, wie z. B. einen großen Differential-Eingangsspannungsbereich, einen hohen Ausgangsstrom (±60 mA) und eine hohe Anstiegsrate (3 V/µs). Diese Eigenschaften machen den TLV930x zu einem robusten Operationsverstärker für kostenempfindliche und Hochspannungsapplikationen. Der TLV930x ist in Standard-Gehäusen erhältlich und ist von -40 °C bis +125 °C spezifiziert.Merkmale
- Niedrige Offsetspannung: ±0,5 mV
- Niedrige Offsetspannungsdrift: ±2 µV/°C
- Rauscharm: 35 nV/√Hz bei 1 kHz
- Hohe Gleichtaktunterdrückung: 110 dB
- Geringer Bias-Strom: ±10 pA
- Rail-to-Rail-Ausgang
- Große Bandbreite: 1 MHz GBW
- Hohe Anstiegsrate: 3 V/µs
- Geringer Ruhestrom: 150 µA pro Verstärker
- Großer Versorgungsbereich: ±2,25 V bis ±20 V, 4,5 V bis 40 V
- EMI/RFI-gefilterte Eingänge
- MUX-freundliche/Komparatoreingänge
- Großer Differential- und Gleichtakt-Eingangsspannungsbereich
- Industriestandard-Gehäuse
- Einzeln in SOT-23-5 und SC70
- Dual in SOIC-8, TSSOP-8 und VSSOP-8
- Quad in SOIC-14 und TSSOP-14
Applikationen
- Netz-Infrastruktur: Leistungsschalter
- Elektronische Kassenterminals (EPOS)
- Motorantriebe: AC- und Servo-Antrieb-Netzteile
- Gebäudeautomatisierung
- Innen- und Außenbeleuchtung
- Präzisions-Hochspannungskomparator
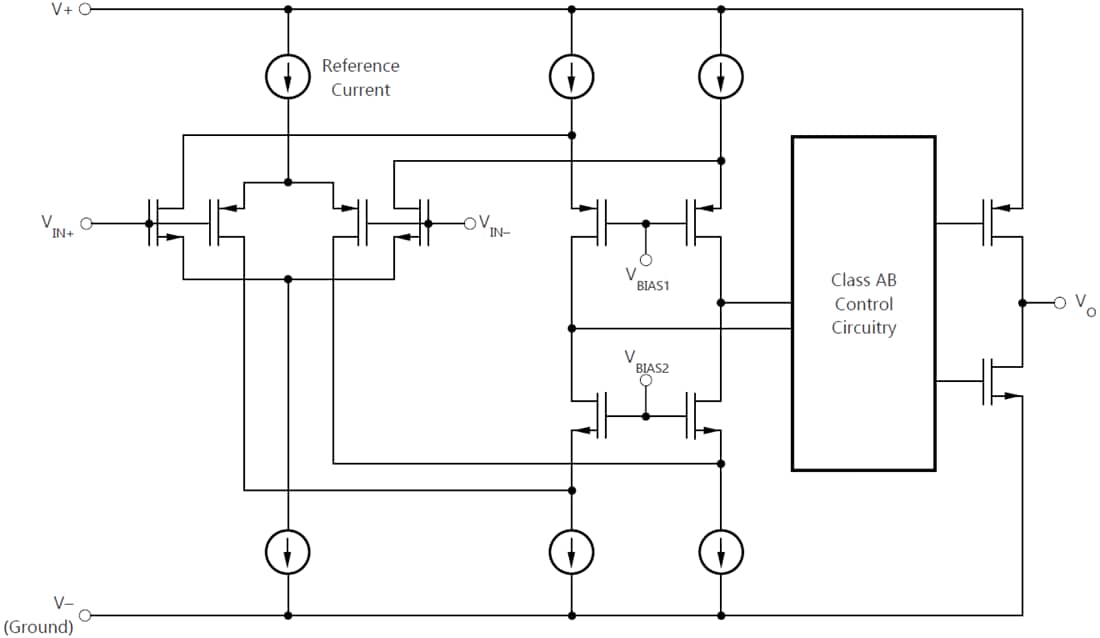
Funktionales Blockdiagramm
Veröffentlichungsdatum: 2019-04-09
| Aktualisiert: 2025-05-15
