Texas Instruments TLVM13610 Synchrones DC/DC-Abwärtsleistungsmodul

TLVM13610 Synchronous Buck DC/DC-Leistung Module von Texas Instruments ist eine hochintegrierte 36 V 8 A DC/DC -Lösung, die Leistungs-MOSFETs eine abgeschirmte Induktivität und passive Bauelemente in einem Enhanced HotRod™ QFN- Gehäuse kombiniert. Das Modul verfügt über VIN- und VOUT -Pins an den Ecken des Pakets für eine optimierte Platzierung von Eingangs- und Ausgangskondensatoren. Vier größere Wärme-Pads an der Unterseite des Moduls ermöglichen ein einfaches Layout und eine leichte Handhabung in der Fertigung. Mit einer Ausgangsspannung von 1 V bis 10 V ist das TLVM13610 für die schnelle und einfache Implementierung eines Designs mit niedriger EMI in einem kleinen PCB-Footprint ausgelegt. Für die gesamte Lösung sind lediglich vier externe Komponenten erforderlich und eine Auswahl von Magnet- und Kompensationsbauteilen ist nicht notwendig.

Obwohl das TLVM13610 Modul von Texas Instruments auf geringe Größe und Einfachheit in platzbeschränkten Applikationen ausgelegt ist, bietet es viele Funktionen für eine robuste Leistung: Präzisionsfreigabe mit Hysterese für einstellbare Eingangsspannungs- UVLO widerstandsprogrammierbare Schalter - Anstiegsrate für verbesserte elektromagnetische Störungen. Zusätzlich integrierte VCC-, Bootstrap- und Eingangskondensatoren für erhöhte Zuverlässigkeit und höhere Dichte. Das Modul schaltet automatisch zwischen konstanter Schaltfrequenz (FPWM) und variabler Frequenz (PFM) um, um einen höheren Wirkungsgrad bei geringer Last zu erreichen. Das Modul enthält eine PGOOD-Anzeige für die Sequenzierung, den Fehlerschutz und die Ausgangsspannungsüberwachung.

Merkmale

  • Fähig für die funktionale Sicherheit
    • Dokumentation zur Unterstützung des Designs von funktionalen Sicherheitssystemen ist verfügbar
  • Vielseitiges 36 VIN, 8 AOUT synchrones Abwärtsmodul
    • Integrierte MOSFETs, Induktivität und Regler
    • Einstellbare Ausgangsspannung von 1 V bis 10 V
    • Umspritztes Gehäuse von 6,5 mm x 7,5 mm x 4 mm
    • Sperrschichttemperaturbereich: -40 °C bis +125 °C
    • Frequenz einstellbar von 200 kHz bis 2,2 MHz
  • Extrem hoher Wirkungsgrad über den gesamten Lastbereich
    • 95 %+ Spitzenwirkungsgrad
    • Externe Vorspannungsoption für verbesserte Wirkungsgrad
    • Freiliegendes Pad für eine niedrige thermische Impedanz (EVM θJA = 18,2 °C/W)
    • Ruhestrom beim Herunterfahren von 0,6 µA (typisch)
  • Extrem niedrige leitungsgebundene und abgestrahlte EMI-Signaturen
    • Rauscharmes Gehäuse mit dualen Eingangspfaden und integrierten Kondensatoren reduziert ein Schaltüberschwingen
    • Über den Widerstand einstellbare Anstiegsrate des Schaltknotens
    • Erfüllt CISPR 11 und 32 Klasse B Emissionen
  • Inhärente Schutzfunktionen für ein robustes Design
    • Ein Präzisionsfreigabeeingang und eine Open-Drain-PGOOD-Anzeige für die Sequenzierung, Steuerung und VIN -UVLO
    • Schutz vor Überstrom und thermischer Abschaltung

Applikationen

  • Prüfung und Messung, Luft- und Raumfahrt und Verteidigung
  • Fabrikautomatisierung und -steuerung
  • Buck- und Inverting-Buck-Boost-Stromversorgungen

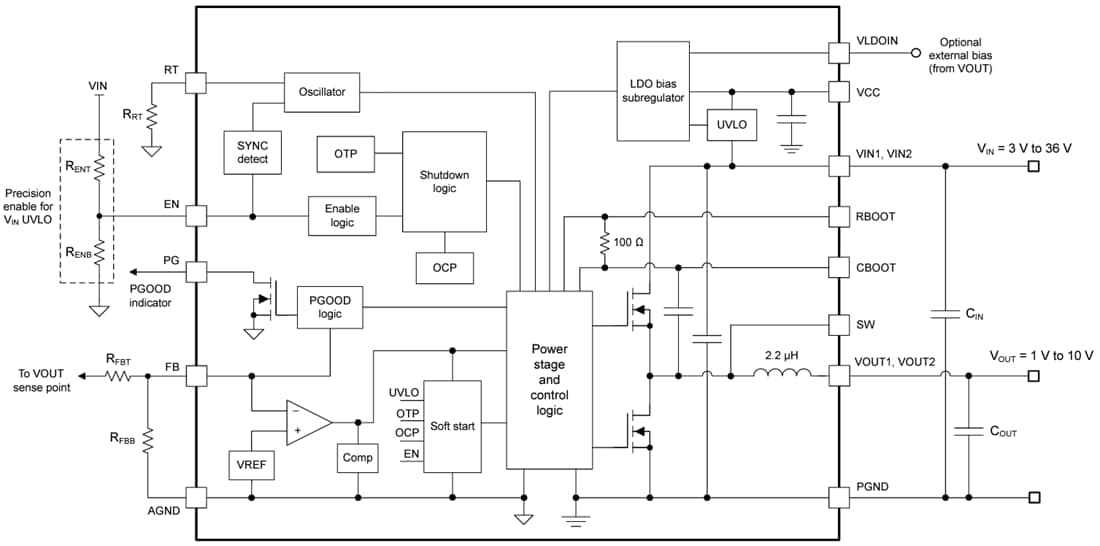
Funktionales Blockdiagramm

Blockdiagramm - Texas Instruments TLVM13610 Synchrones DC/DC-Abwärtsleistungsmodul
Veröffentlichungsdatum: 2023-03-30 | Aktualisiert: 2025-06-12