Texas Instruments TLVM13660 6 A Buck Leistungsmodul
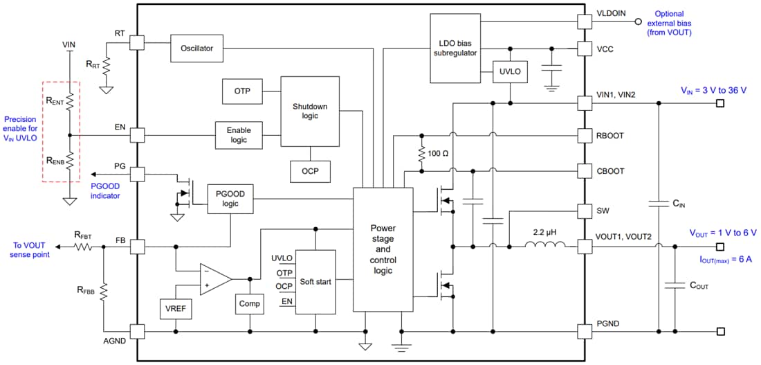
Texas Instruments TLVM13660 6 A Buck Leistungsmodul ist eine hochintegrierte 36 V 6 A DC/DC Lösung, die Leistungs-MOSFETs, eine abgeschirmte Induktivität und passive Elemente in einem Enhanced HotRod™ QFN Paket kombiniert. Das Modul verfügt über VIN- und VOUT -Pins an den Ecken des Gehäuses für eine optimierte Platzierung von Eingangs- und Ausgangskondensatoren. Vier größere Wärme-Pads an der Unterseite des Moduls ermöglichen ein einfaches Layout und eine leichte Handhabung in der Fertigung.Mit einem Ausgangsspannungsbereich von 1 V bis 6 V ist der TLVM13660 von Texas Instruments für eine schnelle und einfache Implementierung eines Designs mit niedriger EMI in einem kleinen PCB-Footprint ausgelegt. Die Gesamtlösung erfordert nur vier externe Komponenten und macht die Auswahl von Magneten und Kompensationsteilen im Designprozess überflüssig.
Obwohl das TLVM13660 Modul auf geringe Größe und Einfachheit in platzbeschränkten Applikationen ausgelegt ist, bietet es viele Funktionen für eine robuste Leistung. Zu diesen Funktionen gehören Präzisionsfreigabe mit Hysterese für einstellbare Eingangsspannungs- UVLO widerstandsprogrammierbare Schalter Anstiegsrate für verbesserte elektromagnetische Störungen, integrierte VCC, Bootstrap und Eingangskondensatoren für erhöhte Zuverlässigkeit und höhere Dichte. Darüber hinaus verfügen diese Bauteile über eine konstante Schaltfrequenz über den gesamten Laststrombereich, eine negative Ausgangsspannungsbelastbarkeit und eine PGOOD-Anzeige für die Sequenzierung, den Fehlerschutz und die Ausgangsspannungsüberwachung.
Merkmale
- Vielseitiges synchrones DC/DC-Abwärtsleistungsmodul
- Integrierte MOSFETs, Induktivität und Regler
- Breiter Eingangsspannungsbereich von 3 V bis 36 V
- Eine einstellbare Ausgangsspannung von 1 V bis 6 V mit einer Sollwertgenauigkeit über Temperatur von 1 %
- Umspritztes Gehäuse von 5,0 mm × 5,5 mm × 4 mm
- Sperrschichttemperaturbereich: -40 °C bis +125 °C
- Frequenz einstellbar von 200 kHz bis 2,2 MHz
- Negative Ausgangsspannung möglich
- Ultrahoher Wirkungsgrad über den gesamten Lastbereich
- 95 %+ Spitzenwirkungsgrad
- Externe Vorspannungs-Option für einen verbesserten Wirkungsgrad
- Abschalt-Ruhestrom von 0,6 µA (typisch)
- Typische Dropout-Spannung von 0,8 V bei einer Last von 6 A
- Extrem niedrige leitungsgebundene und abgestrahlte EMI-Signaturen
- Rauscharmes Gehäuse mit dualen Eingangspfaden und integrierten Kondensatoren reduziert ein Schaltüberschwingen
- Über den Widerstand einstellbare Anstiegsrate des Schaltknotens
- FPWM-Betriebsmodus mit Konstantfrequenz
- Erfüllt die Anforderungen gemäß CISPR 11 und 32 Klasse B Emissionen
- Geeignet für skalierbare Netzteile
- Pin-kompatibel mit dem TLVM13640 (36 V, 4 A)
- Inhärente Schutzfunktionen für ein robustes Design
- Ein Präzisionsfreigabeeingang und eine Open-Drain-PGOOD-Anzeige für die Sequenzierung, Steuerung und VIN-UVLO
- Überstrom- und Übertemperaturschutz
Applikationen
- Prüfung und Messung, Luft- und Raumfahrt und Verteidigung
- Fabrikautomatisierung und -steuerung
- Buck- und Inverting-Buck-Boost-Stromversorgungen
Funktionales Blockdiagramm
