Texas Instruments TLVx379 Niederspannungs-Operationsverstärker
Die Texas Instruments TLVx379 Niederspannungs-Operationsverstärker sind eine Familie von einfachen, zweifachen und vierfachen Operationsverstärkern, bei denen es sich um eine kostenoptimierte Generation von Niederspannungs- und Mikroleistungs-Verstärkern handelt. Sie werden bei einer Versorgungsspannung von 1,8V (±0,9V) betrieben und verfügen über einen extrem niedrigen Ruhestrom von 4µA pro Kanal. Dadurch eignen sich diese Verstärker hervorragend für leistungsempfindliche Anwendungen. Darüber hinaus ermöglicht die Rail-to-Rail-Eingangs- und Ausgangskapazität der TLVx379-Familie in praktisch jeder Einzelversorgungs-Anwendung verwendet zu werden. Diese Geräte sind mit einem Betriebstemperaturbereich von –40°C bis +125°C ausgelegt.Merkmale
- Cost-optimized precision amplifiers
- 4µA (typ.) micropower
- 0.8mV (typ.) low offset voltage
- Rail-to-rail input and output
- Unity-gain stable
- 1.8V to 5.5V wide supply voltage range
- Microsize packages
- 5-Pin SC70
- 5-Pin SOT-23
- 8-Pin SOIC
- 14-Pin TSSOP
Applikationen
- Power banks
- Solar inverters
- Low-power motor controls
- Battery-powered instruments
- Portable devices
- Medical instruments
- Handheld test equipment
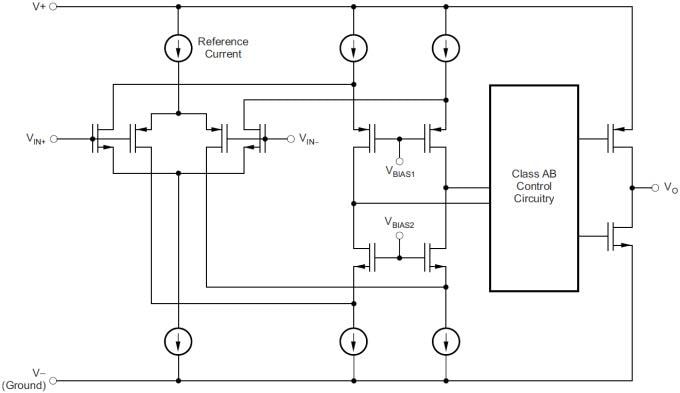
Functional Block Diagram
Veröffentlichungsdatum: 2016-08-03
| Aktualisiert: 2025-02-07
