Texas Instruments TPD3S0x4 Stromgrenzschalter & ESD-Schutzvorrichtung

Texas Instruments TPD3S0x4 Stromgrenzschalter & ESD-Schutzvorrichtungen sind integrierte Geräte, die einen kurzschlussfesten Lastschalter und einen Zweikanal-Überspannungsschutz (TVS) auf der Basis eines ESD-Diodenarrays für USB-Schnittstellen bereitstellen. Die TPD3S0x4 Geräte sind für Anwendungen wie USB bestimmt, bei denen große kapazitive Lasten und Kurzschlüsse wahrscheinlich sind. TPD3S0x4-Geräte bieten Kurzschlussschutz und Überstromschutz. Die TPD3S0x4 begrenzen den Ausgangsstrom auf einen sicheren Wert im Konstantstrombetrieb, wenn die Ausgangsbelastung die Stromgrenzschwelle überschreitet. Im Fall eines Kurzschlusses im Ausgang entlastet die schnelle Überlastreaktion die Haupt-5V-Spannungsversorgung durch schnelle Regelung der Leistung. Die Anstiegs- und Abfallzeiten für den Strom-Grenzschalter werden kontrolliert, um den Stoßstrom beim Ein- und Ausschalten des Gerätes niedrig zu halten.

Merkmale

  • Continuous current ratings of 0.5A and 1.5A
  • Fixed and constant current limits of 0.85A and 2.15A (Typ.)
  • Fast overcurrent response - 2μs
  • Integrated output discharge
  • Reverse current blocking
  • Short-circuit protection
  • Over temperature protection with auto-restart
  • Built-in soft-start
  • -40°C to 85°C ambient temperature range
  • Product regulatory compliance:
    • UL recognized component (UL 2367, Standard for Solid-State overcurrent protectors)
    • CB File No. E169910 to IEC 60950-1, Information Technology equipment
  • IEC 61000-4-2 level 4 ESD protection (external pins)
    • ±12-kV contact discharge (IEC 61000-4-2)
    • ±15-kV air gap discharge (IEC 61000-4-2

Applikationen

  • USB ports/hubs
  • Laptops
  • Desktops
  • High-Definition digital TVs
  • Set-Top Boxes

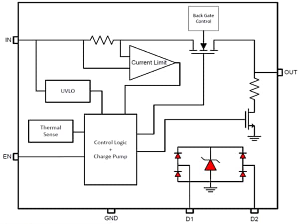
Functional Block Diagram

Blockdiagramm - Texas Instruments TPD3S0x4 Stromgrenzschalter & ESD-Schutzvorrichtung
Veröffentlichungsdatum: 2015-03-18 | Aktualisiert: 2022-03-11